- 十三五政策及新聞
- 光伏產業政策
- 國家農業高新技術產業示范區政策
- 自貿區政策
- 區域經濟政策
- 一帶一路政策
- 縣域經濟政策
- 智慧城市政策
- 創新基金政策
- 京津冀規劃政策
- 國家高新區政策
- 火炬計劃項目政策
- 高新技術企業政策
- 科技企業孵化器政策
- 創新型產業集群政策
“十三五”衛生與健康規劃
來源:未知 日期:2017-01-12 點擊:次
為推進健康中國建設,根據《中華人民共和國國民經濟和社會發展第十三個五年規劃綱要》和《“健康中國2030”規劃綱要》,編制本規劃。
一、規劃背景
(一)“十二五”時期取得的成就。
“十二五”時期,深化醫藥衛生體制改革加快實施,衛生與健康事業獲得長足發展,人民健康水平持續提高。2015年人均預期壽命達到76.34歲,比2010年提高1.51歲,嬰兒死亡率由13.1‰下降到8.1‰,5歲以下兒童死亡率由16.4‰下降到10.7‰,孕產婦死亡率由30/10萬下降到20.1/10萬,居民主要健康指標總體上優于中高收入國家平均水平,人口年均自然增長率為4.97‰,“十二五”衛生與健康事業有關規劃確定的主要目標和任務如期完成。
醫藥衛生體制改革深入推進,取得重大進展和明顯成效。全民醫保體系加快健全,基本醫保參保率保持在95%以上,城鄉居民大病保險、重特大疾病醫療救助、疾病應急救助全面推開。公立醫院改革穩步推進,縣級公立醫院綜合改革全面實施,城市公立醫院綜合改革試點持續拓展深化,以省為單位實施綜合醫改試點取得積極進展。國家基本藥物制度得到鞏固完善,基層醫療衛生機構綜合改革持續深化。社會辦醫加快發展。個人衛生支出占衛生總費用的比重由35.29%下降到29.27%。
醫療衛生服務體系不斷完善,服務能力大幅提升。2015年,每千人口醫療衛生機構床位數增加到5.11張,執業(助理)醫師數增加到2.22人,注冊護士數增加到2.37人。醫療衛生機構基礎設施條件持續改善。住院醫師規范化培訓制度初步建立,以全科醫生為重點的基層醫療衛生人才隊伍建設加快推進,2015年,每萬人口全科醫生數達到1.38人。有序推進分級診療制度建設,廣泛開展“進一步改善醫療服務行動計劃”等活動,初步建立預防化解醫療糾紛的長效機制。全面加強人口健康信息化建設。
生育政策逐步調整完善,計劃生育服務管理改革統籌推進。平穩實施單獨兩孩政策。截至2015年底,近200萬對單獨夫婦提出再生育申請。研究啟動全面兩孩政策。婦幼保健和計劃生育機構改革有序開展,計劃生育服務管理改革扎實推進。出生人口性別比連續7年下降。國家免費孕前優生健康檢查項目擴大到全國所有縣(市、區),出生缺陷綜合防治不斷推進。流動人口免費計劃生育服務覆蓋率達到89.2%。
基本公共衛生服務均等化水平穩步提高,重大疾病防治成效顯著。基本公共衛生服務人均經費補助標準提高到40元,服務內容增加到12類45項。艾滋病疫情控制在低流行水平,肺結核報告發病率下降到63.4/10萬,所有血吸蟲病流行縣達到傳播控制標準,基本消除或控制重點地方病危害。初步建立起慢性病防治體系,嚴重精神障礙防治網絡不斷完善。愛國衛生運動深入開展。居民健康素養水平穩步提升。推廣血液篩查核酸檢測,血液安全水平進一步提高。聯防聯控工作機制不斷完善,成功防范和應對人感染禽流感等突發急性傳染病和公共衛生事件。衛生計生綜合監督執法進一步加強。食品安全標準與監測評估工作扎實推進。
中醫藥服務能力不斷提升,中醫藥事業得到較快發展。多層次、廣覆蓋的中醫藥服務網絡基本建立。基層中醫藥服務能力明顯提升,全國超過95%的社區衛生服務中心、90%的鄉鎮衛生院、80%的社區衛生服務站、60%的村衛生室能夠提供中醫藥服務。推動中醫藥科技進步,不斷拓展中醫藥健康服務新業態。中醫藥“走出去”邁出重要步伐。
城鄉居民健康差異進一步縮小,醫療衛生服務可及性、服務質量、服務效率和群眾滿意度顯著提高,衛生與健康事業國際影響力凸顯,為穩增長、促改革、調結構、惠民生作出了重要貢獻,為全面建成小康社會、實現人人享有基本醫療衛生服務打下了堅實的基礎。
(二)“十三五”時期面臨的機遇和挑戰。
黨中央、國務院高度重視衛生與健康事業發展,提出推進健康中國建設,將衛生與健康事業發展擺在了經濟社會發展全局的重要位置。人民群眾對全面建成小康社會美好生活的追求激發多層次、多樣化的健康需求,為健康服務業創造更為廣闊的發展空間。全面依法治國深入推進,為提升衛生與健康治理體系和治理能力現代化水平提供堅實的法治保障。衛生與健康事業發展面臨難得的歷史機遇。
同時,衛生與健康事業發展也面臨新的挑戰。人口結構性問題日益突出,出生人口素質有待提高。全面兩孩政策實施,老齡化進程加速,城鎮化率不斷提高,部分地區醫療衛生資源供需矛盾將更加突出。經濟社會轉型中居民生活環境與生活方式快速變化,慢性病成為主要的健康問題。重大傳染病和重點寄生蟲病等疾病威脅持續存在。境內外交流的日趨頻繁加大傳染病疫情和病媒生物輸入風險。大氣等環境污染和食品安全問題嚴重影響人民健康。經濟發展進入新常態,互聯網等新興信息技術快速發展,要求衛生與健康領域加快轉變發展方式,創新服務模式和管理方式。
此外,制約衛生與健康事業改革發展的內部結構性問題依然存在。一是資源總量不足、布局結構不合理尚未根本改變,優質醫療資源尤其缺乏。二是基層服務能力仍是突出的薄弱環節,基層醫務人員技術水平亟待提高,服務設施和條件需要持續改善。三是深化改革需要進一步破解深層次的體制機制矛盾。四是計劃生育工作思路和方法亟需轉變。
二、指導思想和發展目標
?。ㄒ唬┲笇枷搿8吲e中國特色社會主義偉大旗幟,全面貫徹黨的十八大和十八屆三中、四中、五中、六中全會精神,以馬克思列寧主義、毛澤東思想、鄧小平理論、“三個代表”重要思想、科學發展觀為指導,深入貫徹習近平總書記系列重要講話精神,緊緊圍繞統籌推進“五位一體”總體布局和協調推進“四個全面”戰略布局,認真落實黨中央、國務院決策部署,牢固樹立和貫徹落實創新、協調、綠色、開放、共享的發展理念,堅持以人民為中心的發展思想,堅持正確的衛生與健康工作方針,堅持計劃生育基本國策,把人民健康放在優先發展的戰略地位,以改革創新為動力,以促健康、轉模式、強基層、重保障為著力點,更加注重預防為主和健康促進,更加注重工作重心下移和資源下沉,更加注重提高服務質量和水平,實現發展方式由以治病為中心向以健康為中心轉變,顯著提高人民健康水平,奮力推進健康中國建設。
(二)發展目標。到2020年,覆蓋城鄉居民的基本醫療衛生制度基本建立,實現人人享有基本醫療衛生服務,人均預期壽命在2015年基礎上提高1歲。
——制度體系更加成熟定型。衛生計生法律制度進一步健全,治理體系和治理能力現代化水平不斷提升,健康融入所有政策取得積極進展。
——健康服務體系持續完善。醫療衛生服務能力大幅提升,更好滿足人民群眾基本醫療衛生服務需求和多樣化、多層次健康需求。
——疾病預防控制成效顯著。預防為主,關口前移,普及健康生活方式,提升居民健康素養,有效控制健康危險因素,消除一批重大疾病。
——健康服務模式實現轉變。機構間的分工協作更加緊密,家庭醫生簽約服務制度基本全覆蓋,符合國情的分級診療制度基本建立。
——適度生育水平得到保持。全面兩孩政策平穩實施,計劃生育服務管理制度較為完善。

(一)加強重大疾病防治。
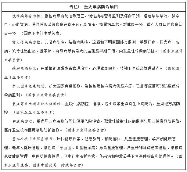
推進防治結合。建立專業公共衛生機構、綜合性醫院和專科醫院、基層醫療衛生機構“三位一體”的重大疾病防控機制,信息共享、互聯互通,推進慢性病和精神疾病防、治、管整體融合發展。落實醫療衛生機構承擔公共衛生任務的補償政策,完善政府購買公共衛生服務機制。(國家衛生計生委、財政部負責)
實施慢性病綜合防控。完善政府主導的慢性病綜合防控協調機制,優化防控策略,建立以基層為重點的慢性病防控體系,加強國家綜合防控示范區建設,覆蓋全國15%以上的縣(市、區)。加強腦卒中等慢性病的篩查和早期發現,針對高發地區重點癌種開展早診早治工作,早診率達到55%,提高5年生存率。全面實施35歲以上人群首診測血壓,逐步開展血壓血糖升高、血脂異常、超重肥胖等慢性病高危人群的患病風險評估和干預指導,將口腔健康檢查和肺功能檢測納入常規體檢。高血壓和糖尿病患者健康管理人數分別達到1億人和3500萬人。健全死因監測、腫瘤登記報告和慢性病與營養監測制度。加強傷害預防和干預。(國家衛生計生委負責)
加強重大傳染病防治。加強傳染病監測預警、預防控制能力建設,法定傳染病報告率達到95%以上,及時做好疫情調查處置。降低全人群乙肝病毒感染率。加強艾滋病檢測、干預和隨訪,最大限度發現感染者和病人,為所有符合條件且愿意接受治療的感染者和病人提供抗病毒治療,將疫情控制在低流行水平。開展肺結核綜合防治服務試點,加大一般就診者肺結核發現力度,強化重點人群主動篩查,加強耐多藥肺結核篩查和監測,規范患者全程治療管理。有效應對霍亂、流感、手足口病、麻疹等重點傳染病疫情。實施以傳染源控制為主的狂犬病、布病、禽流感等人畜共患病綜合治理策略。消除麻風病危害。建立已控制嚴重傳染病防控能力儲備機制。(國家衛生計生委牽頭,農業部等相關部門參與)加強口岸衛生檢疫能力建設,加強境外傳染病監測預警和應急處置,推動口岸疑似傳染病旅客接受免費傳染病檢測,嚴防外來重大傳染病傳入。(質檢總局負責)
強化精神疾病防治。加強嚴重精神障礙患者報告登記、服務管理和救治救助,在冊的嚴重精神障礙患者管理率達到80%以上。逐步建立和完善精神障礙患者社區康復服務體系。開展焦慮、抑郁等常見精神障礙早期篩查和干預試點,抑郁癥治療率顯著提高。加強心理健康服務。(國家衛生計生委牽頭,公安部、民政部、中國殘聯等相關部門和單位參與)
實施擴大國家免疫規劃。夯實常規免疫,做好補充免疫和查漏補種,推進接種門診規范化建設,提升預防接種管理質量。在全國范圍內開展脊灰滅活疫苗替代工作,繼續維持無脊灰狀態。根據防病工作需要,適時調整國家免疫規劃疫苗種類,逐步將安全有效、財政可負擔的疫苗納入國家免疫規劃。加強疫苗可預防傳染病監測。探索建立預防接種異常反應補償保險機制。改革完善第二類疫苗集中采購機制,加強疫苗冷鏈管理,推進疫苗全程追溯體系建設,嚴禁銷售非法疫苗。(國家衛生計生委牽頭,財政部、食品藥品監管總局、質檢總局等相關部門參與)
做好重點寄生蟲病及地方病防控工作。堅持以傳染源控制為主的血吸蟲病綜合防治策略。加強登革熱、瘧疾等蚊媒傳染病控制,全國實現消除瘧疾目標。實施包蟲病綜合防治策略,基本控制包蟲病流行。持續消除碘缺乏危害,人群碘營養總體處于適宜水平。保持基本消除大骨節病、克山病和燃煤污染型氟、砷中毒危害,有效控制飲水型地方性氟、砷中毒危害和飲茶型地氟病危害。(國家衛生計生委牽頭,水利部、農業部等相關部門參與)
推進職業病防治工作。開展職業病危害普查和防控,加強塵肺病等重點職業病監測和職業健康風險評估。提高醫用輻射防護監測與危害控制水平。提升醫療衛生機構職業病報告、職業健康檢查和職業病診斷、鑒定、救治能力。加強職業人群健康教育,推動用人單位落實職業病防治主體責任,開展用人單位職業健康促進試點。(國家衛生計生委、安全監管總局負責)
加強突發事件衛生應急。加強突發公共衛生事件尤其是突發急性傳染病綜合監測、快速檢測、風險評估和及時預警能力建設,提升突發事件衛生應急監測預警水平、應對能力和指揮效力,突發公共衛生事件預警信息響應率達到95%以上。加強衛生應急隊伍建設,提高各級醫療衛生機構衛生應急準備和處置能力,鼠疫、人禽流感等突發急性傳染病現場規范處置率達95%以上。完善重大自然災害醫學救援、突發公共衛生事件軍地聯防聯控機制。建立并完善國家生物安全協調機制,倡導衛生應急社會參與。(國家衛生計生委、中央軍委后勤保障部衛生局負責)

著力改善城鄉環境衛生面貌。深入推進衛生城鎮創建,國家衛生城市比例提高到40%,國家衛生縣城(鄉鎮)比例提高到5%。開展城鄉環境衛生整潔行動,以城市環境衛生薄弱地段和農村垃圾污水處理、改廁為重點,完善城鄉環境衛生基礎設施和長效管理機制,加快推進農村生活污水治理和無害化衛生廁所建設,農村衛生廁所普及率達到85%以上,實施農村生活垃圾治理專項行動。加快實施農村飲水安全鞏固提升工程,推動城鎮供水設施向農村延伸,農村集中式供水衛生安全巡查覆蓋90%以上的鄉鎮??茖W防制病媒生物。推進多污染物綜合防治和環境治理。加強大氣污染綜合治理,改善大氣環境質量。推進重點流域水污染防治和土壤污染治理與修復。加強環境與健康綜合監測和風險評估。(國家衛生計生委、環境保護部、住房城鄉建設部、水利部負責)
全面推進健康城市和健康村鎮建設。開展健康城市綜合示范建設,形成可推廣的健康城市建設模式。廣泛開展健康社區、健康單位、健康學校、健康家庭建設,創新社會動員和群眾參與工作方式,鼓勵社會組織開展志愿服務、健康自我管理小組、社區健康講堂等活動。開展健康城市建設效果評價,實現科學、動態管理。推進健康村鎮建設,提高農村居民衛生素質和健康水平。健康城市和健康村鎮工作體系基本健全,健康管理工作模式基本建立,建成一批健康城市建設示范市和健康村鎮建設示范村鎮。(國家衛生計生委負責)
深入開展全民健康教育和健康促進活動。廣泛開展全民健康素養促進行動和健康中國行等活動,普及合理營養、合理用藥、科學就醫和災害自救互救等知識,提高全民健康素養。加強健康科普規范化管理,建立健全健康知識和技能核心信息發布制度。倡導健康文明的生活方式,實施國民營養計劃,引導群眾加強自我健康管理,深入推進以減鹽、減油、減糖、健康口腔、健康體重、健康骨骼為重點的全民健康生活方式行動,廣泛宣傳合理膳食、適量運動、戒煙限酒、心理平衡等健康科普知識,開展家庭和高危個體健康生活方式強化指導和干預。加強健康教育能力建設,推進醫療機構開展健康教育和健康促進工作。全面推進控煙履約工作,加快控煙立法,大力開展無煙環境建設,全面推進公共場所禁煙,強化戒煙服務,預防和控制被動吸煙。健全健康素養和煙草流行監測體系,15歲以上人群煙草使用流行率控制在25%以下。(國家衛生計生委牽頭,中央宣傳部、工業和信息化部、體育總局、國務院法制辦等相關部門參與)
增強人民體質。推進基本公共體育服務體系建設,統籌建設全民健身場地設施,構建場地設施網絡和城市社區15分鐘健身圈,人均體育場地面積達到1.8平方米。推動公共體育設施免費或低收費開放,逐步對社會開放學校體育場館等運動健身場所。廣泛組織開展全民健身運動,大力發展群眾健身休閑項目,鼓勵實行工間健身制度,切實保證中小學生每天一小時校園體育活動。加強全民健身組織建設和人才培養。開展國民體質監測和全民健身活動狀況調查,為群眾提供個性化的科學健身指導服務,經常參加體育鍛煉的人數達到4.35億人。(體育總局、教育部負責)

保障婦幼健康。向孕產婦提供生育全過程的基本醫療保健服務,進一步提高孕產婦、新生兒危急重癥救治能力,有效降低孕產婦死亡率和嬰兒死亡率。加強高危孕產婦專案管理,預防艾滋病、梅毒、乙肝母嬰傳播,保障母嬰安全。大力倡導婚檢,繼續實施免費孕前優生健康檢查,落實出生缺陷三級預防措施,建立覆蓋城鄉,涵蓋孕前、孕期、新生兒各階段的出生缺陷防治服務制度,有效減少出生缺陷的發生。加大婦女常見病防治力度,婦女常見病定期篩查率達到80%以上,逐步擴大婦女“兩癌”檢查項目覆蓋范圍,提高宮頸癌和乳腺癌的早診早治率。加強兒童疾病防治和意外傷害預防。大力推行母乳喂養,開展嬰幼兒營養與喂養、生長發育及心理行為指導,擴大貧困地區兒童營養改善和新生兒疾病篩查項目覆蓋范圍,5歲以下兒童生長遲緩率控制在7%以下,低體重率降低到5%以下。加強計劃生育技術服務,落實國家規定的免費計劃生育技術服務基本項目,全面推行知情選擇,普及避孕節育、優生優育和生殖健康知識,提高藥具服務的可及性和便捷性,做好再生育技術服務指導,提高生殖健康水平。(國家衛生計生委、財政部負責)
關愛青少年健康。以中小學為重點,加強學校衛生工作。開展學生健康危害因素監測與評價,加強學生近視、齲齒、肥胖等常見病防治工作。加大學校健康教育與健康促進工作力度,將健康教育納入國民教育體系。在總結好國家試點經驗的基礎上,實施農村義務教育學生營養改善計劃,建立學生營養與健康監測評估制度,加大對學校集體供餐的食品安全和營養質量監管、指導力度。加強學校結核病、艾滋病等傳染病防治和心理健康服務。關愛青少年生殖健康,減少非意愿妊娠。加強托幼機構衛生保健工作,托幼機構衛生保健指導實現全覆蓋。(國家衛生計生委、教育部、食品藥品監管總局負責)
(四)發展老年健康服務。
提高老年人健康素養。開展老年常見病、慢性病的健康指導和綜合干預,推廣以慢病管理、中醫藥和老年營養運動干預為主的適宜技術,65歲以上老年人健康管理率達到70%以上,有效改善老年人群營養健康狀況,降低失能風險。開展長期護理保險試點,探索建立長期護理保險制度。開展老年心理健康和心理關懷服務。積極防治老年癡呆癥。(國家衛生計生委、人力資源社會保障部、保監會負責)
健全老年健康服務體系。重點發展社區健康養老服務,提高基層醫療衛生機構為居家老年人提供上門服務的能力。所有醫療機構開設為老年人提供掛號、就醫等便利服務的綠色通道,加強綜合性醫院老年病科建設。提高基層醫療衛生機構康復、護理床位占比,鼓勵其根據服務需求增設老年養護、安寧療護病床。完善治療—康復—長期護理服務鏈,發展和加強康復、老年病、長期護理、慢性病管理、安寧療護等接續性醫療機構。(國家衛生計生委負責)
推動醫療衛生與養老服務融合發展。統籌醫療衛生與養老服務資源,創新健康養老服務模式,建立健全醫療機構與養老機構之間的業務協作機制。鼓勵二級以上綜合性醫院與養老機構開展對口支援、合作共建。推動二級以上綜合性醫院與老年護理院、康復療養機構、養老機構內設醫療機構等之間的轉診與合作。支持養老機構按規定開辦醫療機構,開展老年病、康復、護理、中醫和安寧療護等服務。推動中醫藥與養老結合,充分發揮中醫藥在養生保健和疾病康復領域優勢。(國家衛生計生委、民政部牽頭,國家中醫藥局參與)
(五)促進貧困人口等重點人群健康。
實施健康扶貧工程。保障貧困人口享有基本醫療衛生服務,努力防止因病致貧、因病返貧。對符合條件的貧困人口參加城鄉居民基本醫療保險個人繳費部分按規定由財政給予補貼。新型農村合作醫療和大病保險制度對貧困人口實行政策傾斜,門診統籌率先覆蓋所有貧困地區。將貧困人口按規定納入重特大疾病醫療救助范圍。對患大病和慢性病的農村貧困人口進行分類救治。建立貧困人口健康卡。明顯改善貧困地區醫療服務能力。實施軍地三級醫院與集中連片特困地區縣和國家扶貧開發工作重點縣縣級醫院穩定持續的一對一幫扶,深入推進二級以上醫療機構對口幫扶貧困縣鄉鎮衛生院。積極促進遠程醫療服務向貧困地區延伸。(國家衛生計生委牽頭,國務院扶貧辦、民政部、人力資源社會保障部、財政部、中央軍委后勤保障部衛生局、保監會、國家中醫藥局等相關部門參與)
維護流動人口健康。按照常住人口(或服務人口)配置資源,將流動人口納入流入地衛生計生服務體系。全面推進流動人口基本公共衛生計生服務均等化,流動人口目標人群基本公共衛生計生服務覆蓋率達到90%。完善基本醫保關系轉移接續辦法,提高流動人口醫療保障水平。做好流動人口聚居地突發公共衛生事件應對。廣泛開展流動人口健康促進行動,提高流動人口健康素養水平。深化流動人口全國“一盤棋”機制建設。關懷關愛留守人群特別是留守兒童,在40個縣開展留守兒童健康教育項目,促進社會融合。(國家衛生計生委、人力資源社會保障部、民政部負責)
確保殘疾人享有健康服務。城鄉殘疾人普遍享有基本醫療保障,加大符合條件的低收入殘疾人醫療救助力度,逐步將符合條件的殘疾人醫療康復項目按規定納入基本醫療保險支付范圍。完善醫療衛生機構無障礙設施。實施精準康復服務行動,以殘疾兒童和持證殘疾人為重點,有康復需求的殘疾人接受基本康復服務的比例達到80%。加強殘疾人健康管理和社區康復。(中國殘聯、國家衛生計生委、人力資源社會保障部、民政部等相關部門和單位負責)

實施全面兩孩政策。合理配置婦幼保健、兒童照料、學前和中小學教育、社會保障等資源,滿足新增公共服務需求。加強分類指導,鼓勵按政策生育。做好政策調整前后計劃生育政策和相關經濟社會政策的銜接,維護群眾的合法權益。加強政策解讀和宣傳倡導,依法依規查處政策外多孩生育,維護良好生育秩序。完善出生人口信息管理,加強出生人口監測預警,及時把握出生人口動態。(國家衛生計生委牽頭,國家發展改革委、教育部、人力資源社會保障部等相關部門參與)
改革完善計劃生育服務管理。統籌推進生育政策、服務管理制度、家庭發展支持體系和治理機制綜合改革,推動人口和計劃生育工作由控制人口數量為主向調控總量、提升素質和優化結構并舉轉變,由管理為主向更加注重服務家庭轉變,由主要依靠政府力量向政府、社會和公民多元共治轉變,更加注重宣傳倡導、服務關懷、政策引導和依法行政。深入開展計劃生育優質服務先進單位創建活動。加強計劃生育服務管理能力建設,穩定基層工作網絡和隊伍。實行生育登記服務制度。全面推行網上辦事和承諾制。充分發揮計劃生育協會等群團組織和其他社會組織的作用,深化誠信計生和基層群眾自治活動。(國家衛生計生委負責)
提高計劃生育家庭發展能力。完善計劃生育家庭獎勵和扶助政策體系,加大對計劃生育家庭的扶助力度,加強對計劃生育特殊家庭的扶助和關愛。繼續實施農村部分計劃生育家庭獎勵扶助制度和計劃生育家庭特別扶助制度,實行扶助標準動態調整。在生育水平較高、生態環境脆弱、扶貧任務艱巨的西部地區,著力做好計劃生育家庭獎勵扶助等工作。堅持男女平等,嚴厲打擊非醫學需要的胎兒性別鑒定和選擇性別人工終止妊娠行為,綜合治理出生人口性別比偏高問題。深入開展關愛女孩行動,做好符合條件的計劃生育女孩及女孩家庭扶助工作,提升計劃生育女孩家庭發展能力。(國家衛生計生委、財政部負責)
堅持和完善計劃生育目標管理責任制。堅持計劃生育黨政一把手親自抓、負總責,堅持計劃生育兼職委員和領導小組制度,強化各地區各部門齊抓共管的工作格局。建立健全與新時期形勢任務相適應、科學合理、便捷高效的計劃生育目標管理責任制考核體系和運行機制,落實“一票否決”。(國家衛生計生委負責)

實行分級診療。以提高基層醫療服務能力為重點,以常見病、多發病、慢性病分級診療為突破口,形成科學合理的就醫秩序,基本實現基層首診、雙向轉診、急慢分治、上下聯動。明確各級各類醫療機構診療服務功能定位,控制三級醫院普通門診規模,支持和引導病人優先到基層醫療衛生機構就診,由基層醫療衛生機構逐步承擔公立醫院的普通門診、穩定期和恢復期康復以及慢性病護理等服務。鼓勵二級以上醫院成立全科醫學科。推進全科醫生(家庭醫生)能力提高及電子健康檔案等工作,發揮全科醫生(家庭醫生)的居民健康“守門人”作用,實施家庭醫生簽約服務制度,優先覆蓋老年人、孕產婦、兒童、殘疾人等人群,以及高血壓、糖尿病、結核病等慢性疾病和嚴重精神障礙患者等。推進和規范醫師多點執業。完善不同級別醫療機構的醫保差異化支付和價格政策,促進各級各類醫療衛生機構分工協作機制的建立。將軍隊醫療機構全面納入分級診療體系。(國家衛生計生委牽頭,國家發展改革委、人力資源社會保障部、中央軍委后勤保障部衛生局等相關部門參與)
提高醫療質量安全水平。規范診療行為,全面實施臨床路徑,加強重大疾病規范化診療管理,保障醫療安全。加強藥師隊伍建設,實施遏制細菌耐藥國家行動計劃,以抗菌藥物為重點推進合理用藥,加強處方監管,提高臨床用藥的安全性、有效性。加強醫療質量監管,健全醫療技術臨床應用管理制度。逐步完善國家、省級、地市級醫療質量控制網絡。建立科學的醫療績效評價機制以及醫療質量控制動態監測和反饋機制,健全醫療安全保障體系,實現醫療質量和醫療安全水平持續提升。持續提高護理技術水平,充分發揮護理在提升醫療質量中的積極作用。加強醫師執業管理,健全醫師定期考核制度。完善醫療機構登記和醫師注冊制度,采用電子證照等信息化手段,實現醫療執業活動動態、全過程管理。建立以控制不合理費用為重點的內審制度,規范醫務人員醫療衛生服務行為。(國家衛生計生委、中央軍委后勤保障部衛生局負責)
加強臨床服務能力建設。加強對臨床專科建設發展的規劃引導和支持,提升臨床??普w服務能力與水平。加強臨床重點專科建設,以發展優質醫療資源為目標,建設一批高水平臨床???,重點支持腫瘤、心腦血管、兒科、精神、感染、婦產等薄弱領域重點??圃\療能力提升,發揮其示范、引領、帶動和輻射作用,促進醫療服務體系協調發展。針對各省??片F狀和發展需求加強薄弱專科能力建設,增加優質醫療資源總量,提升??凭C合服務能力,降低省外就醫率。加強縣域內常見病、多發病相關專業,傳染病、精神疾病及急診急救、重癥醫學、血液透析、婦產科、兒科、中醫等臨床專科建設,全面提升縣級公立醫院綜合能力,將縣域內就診率提高到90%左右,基本實現大病不出縣。加強基層醫療衛生機構服務能力建設,提高常見病、多發病和慢性病的診治、康復服務能力。進一步拓展中心鄉鎮衛生院的功能,提升急診搶救、二級以下常規手術、正常分娩、高危孕產婦篩查、兒科等醫療服務能力。繼續開展防盲治盲和防聾治聾工作。(國家衛生計生委、科技部負責)
改善醫療服務。優化診區設施布局,營造溫馨就診環境。推進預約診療服務,有效分流就診患者。合理調配診療資源,推行日間手術,加強急診力量,暢通急診綠色通道。發揮信息技術優勢,推行電子病歷,提供診療信息、費用結算、信息查詢等服務,完善入院、出院、轉院服務流程,改善患者就醫體驗。全面實施優質護理服務。大力推進醫療聯合體內醫療機構檢查、檢驗結果互認和同城同級醫療機構檢查、檢驗結果互認工作。強化患者安全管理。推進社區衛生服務提升工程和建設群眾滿意鄉鎮衛生院活動。保持打擊涉醫違法犯罪行為的高壓態勢,健全院內調解、人民調解、司法調解、醫療風險分擔機制有機結合的“三調解一保險”制度體系,妥善化解醫療糾紛,構建和諧醫患關系。(國家衛生計生委、公安部、保監會負責)
完善血液供應保障機制。繼續提高人口獻血率,無償獻血人次數和獻血量增長水平與當地醫療服務需求增長水平相適應。開展血液安全風險監測,鞏固血液核酸檢測全覆蓋成果,健全血液質量控制和改進體系,推進臨床合理用血。(國家衛生計生委負責)

加強中醫藥傳承創新。加快發展中醫醫療服務,健全覆蓋城鄉的中醫醫療服務體系,加強中醫重點??平ㄔO,創新中醫醫院服務模式。充分利用中醫藥技術方法和現代科學技術,提高危急重癥、疑難復雜疾病的中醫診療服務能力和中醫優勢病種的中醫門診診療服務能力。大力發展中醫養生保健服務,推廣中醫養生保健技術與方法,促進中醫養生保健機構規范發展。加強中醫臨床研究基地和科研機構建設,強化中醫理論基礎研究,推進中醫藥標準化、現代化。加強中醫藥傳統知識保護,編撰出版《中華醫藏》,建立中醫藥傳統知識保護數據庫。完善中醫藥人才培養體系,加快推進各層次各類型中醫藥人才培養,健全國醫大師評選表彰制度,完善中醫藥人才評價機制。推進中醫藥文化傳承和發展,弘揚中醫藥文化精髓,實施中醫藥健康文化素養提升工程。開展中藥資源普查,加強中藥資源保護利用,推進中藥材規范化種植養殖,加強中藥療效與質量保障體系建設,健全中藥材流通追溯機制,促進中藥資源可持續發展,提升中藥產業發展水平。積極發展民族醫藥事業。推廣中醫藥適宜技術。(國家中醫藥局、國家衛生計生委、國家發展改革委、工業和信息化部、教育部、科技部、商務部、農業部負責)
推進中西醫協調發展。健全中醫藥學與現代醫學互為補充、惠及大眾的中醫藥健康服務體系。加強中西醫結合,促進中醫藥原創思維和現代快速發展的新技術、新方法有機結合,尋找防治疾病的創新路徑和手段,促進中西醫藥協調發展。加強中西醫臨床協作,提高重大疑難病、急危重癥臨床療效。加強高層次中西醫結合人才培養,鼓勵西醫師全面、系統學習中醫。中醫類別醫師可根據臨床需要使用與專業相關的現代醫藥方法和技術,參加與自身專業相關的特殊準入醫療技術培訓。支持非中醫類別醫師學習中醫藥理論知識和技能,并在臨床實踐中應用。實施基層中醫藥服務能力提升工程,提升基層西醫和中醫兩種手段綜合服務能力,力爭使所有社區衛生服務機構、鄉鎮衛生院和70%的村衛生室具備與其功能相適應的中醫藥服務能力。(國家中醫藥局、國家衛生計生委、國家發展改革委負責)

加強監督執法體系建設。改革和完善衛生計生綜合監督行政執法工作,整合衛生計生執法資源,健全完善衛生計生監督執法體系,推動執法重心下移。完善常態化監管機制,加強事中事后監管,實行“雙隨機”抽查機制,加強全行業監管。建立健全國家重點監督抽檢網絡。強化依法行政,嚴格行政執法,提高衛生計生行政執法能力和水平。開展重要衛生計生法律法規落實情況監督檢查。健全行政執法制度,圍繞社會高度關注、涉及群眾切身利益的衛生計生突出問題,大力開展專項整治、重點監督檢查和經常性督導檢查,嚴厲打擊違法行為。建立健全監督執法責任制和責任追究制。加強衛生計生綜合監督行政執法隊伍建設。強化監督執法能力建設,完善監管信息系統,推進信息披露和公開,提高監督執法效率。建立健全行業誠信體系和失信聯合懲戒機制,建立醫藥衛生行業“黑名單”制度。(國家衛生計生委負責)
強化食品藥品安全監管。實施食品安全戰略,完善食品安全法規制度。健全國家食品安全標準體系,完善標準管理制度,加快制定重金屬、農藥殘留、獸藥殘留等重點食品安全標準,完成不少于300項標準的制定、修訂。完善食品安全風險監測與評估工作網絡,開展食品安全風險監測,推進食物消費量調查和總膳食研究,系統完成25項食品化學污染物等物質的風險評估。建立健全食品安全事故流行病學調查機制,食源性疾病監測報告網絡覆蓋縣鄉村。實施國家藥品標準提高行動計劃,開展仿制藥質量和療效一致性評價。健全藥品醫療器械監管技術支撐體系,提高檢驗檢測能力,提升對藥品醫療器械不良反應事件的監測評價和風險預警水平。加強藥物臨床試驗機構建設。健全嚴密高效、社會共治的食品藥品安全治理體系。加大農村食品藥品安全治理力度,完善對網絡銷售食品藥品的監管。加強食品藥品進口監管。(國家衛生計生委、食品藥品監管總局、農業部、質檢總局、中央軍委后勤保障部衛生局負責)

大力發展社會辦醫。鼓勵社會力量興辦健康服務業,按照每千常住人口不低于1.5張床位為社會力量辦醫預留規劃空間,同步預留診療科目設置和大型醫用設備配置空間。個體診所設置不受規劃布局限制。優先支持舉辦非營利性醫療機構,推進非營利性民營醫院和公立醫院同等待遇。放寬社會力量舉辦醫療機構的服務領域要求,支持社會力量以多種形式參與健康服務。發展專業性醫院管理集團,推動社會力量辦醫療機構上水平發展。鼓勵社會力量發展兒科、精神科、老年病、長期護理、口腔保健、康復、安寧療護等資源稀缺及滿足多元需求的服務。大力推動醫師多點執業,鼓勵醫師到基層醫療衛生機構多點執業。大力發展第三方服務,引導發展專業的醫學檢驗中心和影像中心等。公立醫院資源豐富的地區,社會力量可以多種形式參與國有企業所辦醫療機構等部分公立醫院改制重組。鼓勵公立醫院與社會力量共同舉辦新的非營利性醫療機構,滿足群眾多層次醫療服務需求。強化行業監管和行業自律,規范市場秩序,保障醫療質量和安全。(國家衛生計生委、國家發展改革委、商務部、國務院國資委負責)
積極發展健康服務新業態。提高健康管理與促進服務水平。推動健康醫療旅游發展,開發有特色的中醫藥健康旅游產品,提升醫療服務的國際化水平。培育健康醫療大數據應用新業態。加強健康體檢的規范化管理。發展中醫藥健康服務。打造一批知名品牌和良性循環的健康服務產業集群,并形成一定的國際競爭力。開拓發展國際旅行健康服務。(國家衛生計生委、質檢總局、國家旅游局、國家中醫藥局負責)
加快發展商業健康保險。鼓勵企業和個人通過參加商業保險及多種形式的補充保險解決基本醫保之外的需求。鼓勵商業保險機構積極開發與健康管理服務相關的健康保險產品,加強健康風險評估和干預。加快發展醫療責任保險、醫療意外保險,探索發展多種形式的醫療執業保險。(保監會負責)
創新發展藥品、醫療器械等產業。鼓勵創新藥和臨床急需品種上市。在加強行業規范的基礎上,推動基因檢測、細胞治療等新技術的發展。引導企業提高創新質量,培育重大產品。支持企業兼并重組、強強聯合,培育具有國際競爭力的大型企業,提高產業集中度。大力發展智能健康醫療裝備。支持提升醫療設備的產業化能力和質量水平,推進發展應用。開發可穿戴生理信息監測設備、便攜式診斷設備等移動醫療產品和可實現遠程監護、診斷、治療指導的遠程醫療系統。(工業和信息化部、國家衛生計生委、食品藥品監管總局、科技部、國家發展改革委負責)

優化醫療衛生服務體系。統籌規劃區域衛生資源,按照軍民融合發展戰略將軍隊醫院納入駐地有關規劃,優化醫療衛生機構布局,推動京津冀醫療衛生協同發展,促進醫療資源向中西部地區傾斜、向基層和農村流動,縮小區域之間基本醫療衛生服務的差距。強基層、補短板,提高婦幼健康、公共衛生、腫瘤、精神、產科、兒科、康復、護理等急需領域醫療服務能力。構建整合型醫療衛生服務體系,提高資源使用效率,避免重復建設。(國家衛生計生委、中央軍委后勤保障部衛生局負責)
推動公立醫院科學發展。對新建城區、郊區、衛星城區等薄弱區域,政府要有計劃、有步驟建設公立醫療衛生機構,滿足群眾基本醫療衛生需求??刂乒⑨t院規模過快擴張。依托現有資源,合理規劃與設置國家醫學中心及國家、省級區域醫療中心,繼續加強縣級公立醫院建設,改善縣級醫院業務用房和裝備條件,提高服務能力。加強大型醫用設備配置規劃和準入管理,嚴控公立醫院超常裝備,逐步建立大型設備共用、共享、共管機制。(國家衛生計生委、國家發展改革委負責)
加強衛生應急體系建設。依托現有機構,布局建設國家緊急醫學救援基地和區域緊急醫學救援中心,構建陸海空立體化的緊急醫學救援網絡,完善核輻射和中毒緊急醫學救援網絡,切實提升重特大突發事件的緊急醫學救援水平。提高突發急性傳染病醫療救治能力。加強縣鄉兩級急救體系建設。(國家衛生計生委、國家發展改革委、中央軍委后勤保障部衛生局負責)
加強基層醫療衛生機構服務能力建設。以貧困地區為重點,加強鄉鎮衛生院、社區衛生服務機構標準化建設,提升基層醫療衛生服務能力和水平。推進鄉鎮衛生院和村衛生室一體化管理。每千常住人口基層醫療衛生機構床位數達到1.2張,重點加強護理、康復病床的設置。(國家衛生計生委負責)
加強專業公共衛生機構能力建設。加強疾病預防控制機構建設,實現每個省級疾病預防控制機構內有1個達到生物安全三級水平的實驗室,有需要的地市級和縣級疾病預防控制機構內有1個達到生物安全二級水平的實驗室。建設完善檢驗檢疫系統生物安全三級水平的實驗室。提高精神??品漳芰ΑH娓纳茓D幼保健和計劃生育服務機構的基礎設施條件。提升婦幼健康服務機構在孕產保健、出生缺陷防治、兒童保健、婦女保健、計劃生育方面的技術與服務能力。加強職業病防治能力、衛生計生綜合監督執法能力和食品安全技術支持體系建設。加快改善血站業務用房條件。(國家衛生計生委、國家發展改革委、質檢總局負責)

優化人才隊伍的規模與結構。醫護比達到1∶1.25,市辦及以上醫院床護比不低于1∶0.6,每千常住人口公共衛生人員數達到0.83人,人才規模與我國人民群眾健康服務需求相適應,城鄉和區域醫藥衛生人才分布趨于合理,各類人才隊伍統籌協調發展。(國家衛生計生委負責)
完善人才培養體系。加強醫教協同,建立醫學人才培養與衛生計生行業人才需求相適應的供需平衡機制,加強對醫學院校設置、區域布局以及醫學專業學科結構、學歷層次、招生規模的宏觀調控,增加人才短缺省份畢業生供給。支持有條件的高校增設兒科學、精神醫學本科專業,支持高校根據行業需求合理確定兒科學、精神醫學本科專業招生規模。加大對中西部地區高等醫學院校的支持,縮小區域、院校和學科專業之間培養水平的差距。完善畢業后醫學教育制度。全面實施住院醫師規范化培訓制度,擴大招收規模,重點向全科和兒科、精神科等急需緊缺專業傾斜,到2020年所有新進醫療崗位的臨床醫師均接受住院醫師規范化培訓。逐步建立??漆t師規范化培訓制度。加強培訓基地和師資隊伍建設。鞏固完善繼續醫學教育制度,建設一批繼續醫學教育基地,全面提升各級各類衛生計生人員的職業綜合素質和專業服務能力。基本建成院校教育、畢業后教育、繼續教育三階段有機銜接的標準化、規范化臨床醫學人才培養體系。院校教育質量顯著提高,畢業后教育得到普及,繼續教育實現全覆蓋。(國家衛生計生委、教育部、財政部、人力資源社會保障部、國家中醫藥局負責)
加大人才培養力度。推進以全科醫生為重點的基層醫療衛生隊伍建設。制訂優惠政策,為農村訂單定向免費培養醫學生。啟動實施助理全科醫生培訓。繼續實施基層醫療衛生機構全科醫生特設崗位計劃,優先安排特崗全科醫生到集中連片特困地區鄉鎮衛生院工作。加強產科、兒科、精神、老年醫學、藥學、護理、急救、康復等各類緊缺人才以及生殖健康咨詢師、護理員等技能型健康服務人才培養。加強高層次人才和公共衛生專業人才隊伍建設。加強醫院院長職業化培訓。加強鄉村醫生隊伍建設。(國家衛生計生委、教育部、財政部、人力資源社會保障部、國家中醫藥局負責)
創新人才使用、管理和評價機制。健全以聘用制度和崗位管理制度為重點的事業單位用人機制。建立符合醫療行業特點的人事薪酬制度,著力體現醫務人員技術勞務價值,優化醫務人員職業發展環境。健全基層及緊缺人才激勵與約束機制,基層醫療衛生機構內部分配要向關鍵崗位、業務骨干和作出突出成績的工作人員傾斜,縮小不同層級醫療衛生機構之間實際收入的差距。落實基層衛生專業技術人員職稱評審政策,建立符合基層醫療衛生工作實際的人才評價機制。通過人才服務一體化、柔性引進等多種方式,建立完善城鄉聯動的人才管理和服務模式。創新公立醫院機構編制管理方式,完善編制管理辦法,積極探索開展公立醫院編制管理改革試點,落實公立醫院用人自主權。隨著經濟社會發展,逐步提高鄉村醫生待遇水平,完善鄉村醫生養老政策,穩定和優化村醫隊伍。(國家衛生計生委、人力資源社會保障部、中央編辦、財政部負責)

促進人口健康信息互通共享。依托區域人口健康信息平臺,實現電子健康檔案和電子病歷的連續記錄以及不同級別、不同類別醫療機構之間的信息共享。全員人口信息、電子健康檔案和電子病歷三大數據庫實現數據融合、動態交互和共享,基本覆蓋全國人口并實現信息動態更新。建成統一權威、互聯互通的國家、省級、地市級、縣級人口健康信息平臺,實現公共衛生、計劃生育、醫療服務、醫療保障、藥品供應、綜合管理等六大業務應用系統的資源共享和業務協同。普及應用居民健康卡,積極推進居民健康卡與社會保障卡等公共服務卡的應用集成,實現居民健康管理和醫療服務一卡通用。依托國家電子政務網和政府數據共享交換平臺,實現各級平臺和各級各類衛生計生機構的互聯互通和信息共享。建立完善人口健康信息化標準規范體系,強化標準規范的建設和應用管理。面向在線醫療健康信息服務,實施網絡安全戰略,加強信息安全防護體系建設。引導自主可控的標準化信息產品研制與應用。(國家衛生計生委、國家發展改革委、中央網信辦、工業和信息化部、人力資源社會保障部負責)
積極推動健康醫療信息化新業態快速有序發展。全面實施“互聯網+”健康醫療益民服務,發展面向中西部和基層的遠程醫療和線上線下相結合的智慧醫療,促進云計算、大數據、物聯網、移動互聯網、虛擬現實等信息技術與健康服務的深度融合,提升健康信息服務能力。鼓勵建立區域遠程醫療業務平臺,推動優質醫療資源縱向流動,遠程醫療服務覆蓋50%以上的縣(區、市)。全面深化健康醫療大數據應用。推進健康醫療行業治理、臨床和科研、公共衛生大數據應用,加強健康醫療數據安全保障和患者隱私保護,積極應用物聯網技術、可穿戴設備等,探索健康服務新模式,發展智慧健康醫療便民惠民服務,強化預防、治療、康復的精細服務和居民連續的健康信息管理業務協同,提高服務能力和管理水平。積極發展疾病管理、居民健康管理等網絡業務應用,推進網上預約、線上支付、在線隨訪、健康咨詢和檢查檢驗結果在線查詢等服務。以居民電子健康檔案為基礎,整合居民健康管理及醫療信息資源,開展居民醫療健康信息服務,提高居民自我健康管理能力。完善統計制度,加強統計數據分析能力。(國家衛生計生委、國家發展改革委、中央網信辦、工業和信息化部負責)

全面推進衛生與健康科技創新。圍繞惡性腫瘤、心腦血管等重大疾病及罕見病等健康問題和健康產業發展需求,加強醫學科學前沿基礎研究、關鍵技術研發、成果轉移轉化、醫藥產品開發和適宜技術推廣。啟動實施面向2030年的健康保障重大工程,繼續組織實施“重大新藥創制”和“艾滋病和病毒性肝炎等重大傳染病防治”兩個國家科技重大專項,組織實施“精準醫學研究”等一批國家重點研發計劃,加快診療新技術、藥品和醫療器械的研發和產業化,顯著提高重大疾病防治和健康產業發展的科技支撐能力。加強轉化醫學國家重大科技基礎設施、國家臨床醫學研究中心和協同研究網絡建設,推動現有若干國家重點實驗室等國家科研基地的能力提升,調整和完善委級重點實驗室,逐步構建規范、整合、高效的醫學科技基地平臺體系。加強醫學科技創新政策環境建設,健全創新人才培養、新技術評估、醫學研究標準與規范、醫學倫理與科研誠信、知識產權等保障機制,大幅提升醫學科技成果轉移轉化率。發揮國家臨床醫學研究中心和協同研究網絡的作用,促進適宜技術、診療指南和技術規范的普及推廣。(科技部、國家衛生計生委、國家發展改革委負責)

?。ㄒ唬┤嫔罨t藥衛生體制改革。實行醫療、醫保、醫藥聯動改革,建立健全覆蓋城鄉居民的基本醫療衛生制度。健全全民醫療保障制度。加強城鄉居民大病保險、重特大疾病醫療救助工作,完善疾病應急救助制度。健全基本醫保穩定可持續籌資和報銷比例調整機制。整合城鄉居民基本醫保政策和經辦管理。加快推進基本醫保異地就醫直接結算。全面推進公立醫院綜合改革。建立現代醫院管理制度,完善醫院法人治理機制和外部監管機制。控制醫藥費用不合理增長。健全藥品供應保障機制,完善國家藥物政策體系,鞏固完善基本藥物制度,建立藥物臨床綜合評價體系,加強兒童、老年人等特殊人群基本用藥保障。推進基本公共衛生服務均等化,完善國家基本公共衛生服務項目,繼續實施國家重大公共衛生服務項目。鞏固完善基層運行新機制。(國務院醫改辦、國家衛生計生委、國家發展改革委、財政部、人力資源社會保障部、食品藥品監管總局、民政部等相關部門負責)
?。ǘ┙⒐接行Э沙掷m的籌資體系。進一步明確政府、社會與個人的衛生計生投入責任,完善合理分擔機制,緩解個人就醫經濟負擔。明確政府在提供公共衛生和基本醫療服務中的主導地位,加大政府衛生投入,保障人民群眾的基本醫療衛生服務需求。鼓勵和引導社會力量加大對衛生與健康事業的投入,形成投資主體多元化、投資方式多樣化的辦醫體制。(國家衛生計生委、財政部、人力資源社會保障部負責)
(三)完善衛生計生法制體系。推動基本醫療衛生法立法工作。完善衛生計生法律法規體系,加強醫療、醫藥、醫保、公共衛生、計劃生育等重點領域法律法規的制修訂工作。做好部門規章立改廢釋。加強規范性文件的合法性審查,健全依法決策機制。定期開展規章規范性文件清理和標準復審,維護醫藥衛生法律法規體系的協調性、一致性。健全衛生標準體系,促進強制性衛生標準的實施。深化行政審批制度改革,進一步推進簡政放權、放管結合、優化服務改革,創新衛生計生行政管理方式,加快政府職能轉變。推進行政審批規范化建設,嚴禁對已經取消的行政審批事項繼續和變相審批,加強承接機構能力建設,確保取消下放事項落實到位。推進政務公開。(國務院法制辦、國家衛生計生委、人力資源社會保障部、食品藥品監管總局負責)
?。ㄋ模娀麄饕龑?。加強正面宣傳和典型宣傳,增強社會對健康和衛生計生工作的普遍認知,爭取各方面的有力支持,保障規劃的有效實施。加強社會宣傳工作,通過電視、廣播、報紙和網絡等媒體廣泛宣傳健康和衛生計生工作相關法律法規和面臨的形勢與挑戰,提高社會各界對健康和衛生計生工作的重視程度。加強衛生計生普法宣傳。大力弘揚和踐行衛生計生職業精神,深入開展職業精神宣傳推介專題活動。完善新聞發布制度和網上輿論工作體系,及時回應網上輿情和社會關切,加強網絡輿論引導隊伍建設,提升新聞宣傳與輿論引導能力。發展健康文化,加強衛生計生文化建設和精神文明建設,建設衛生計生文化宣傳基地和文化推廣平臺。(中央宣傳部、國家衛生計生委、中央網信辦負責)
?。ㄎ澹┳龊脟H交流合作。制訂中國全球衛生戰略,實施適應不同國家、地區和組織特點的多層次、多渠道合作策略,提升我國在全球衛生外交中的影響力和國際話語權。積極推進“一帶一路”建設中的衛生交流與合作。加強2030年可持續發展議程、全球衛生、醫藥衛生科研、人口與發展等領域的合作,引進衛生計生改革與發展所需的智力、技術等資源。創新工作模式,繼續加強衛生援外工作。推進全球衛生人才培養和隊伍建設。深化與港澳臺地區的醫療衛生合作交流。推進南南合作。推動醫療設備和藥品“走出去”。大力發展國際醫療健康服務貿易,加強中醫藥國際交流與合作。(國家衛生計生委、國家中醫藥局、國家發展改革委、商務部、食品藥品監管總局負責)
?。┘訌娊M織實施。各級政府要從全面建成小康社會、推進健康中國建設的高度,進一步提高認識,加強領導,將衛生與健康工作納入重要議事日程。各有關部門要按照職責分工,細化目標,做好相關任務的實施工作。逐步建立健康影響評價評估制度。建立健全監測評價機制,國家衛生計生委負責牽頭制訂規劃監測評估方案,并對規劃實施進度和效果進行年度監測和中期、末期評估,監督重大項目的執行情況,及時發現實施中存在的問題,并研究解決對策。地方各級人民政府要定期組織對當地規劃實施情況的檢查督導,確保規劃順利實施。(國家衛生計生委牽頭)