- 十三五政策及新聞
- 光伏產業政策
- 國家農業高新技術產業示范區政策
- 自貿區政策
- 區域經濟政策
- 一帶一路政策
- 縣域經濟政策
- 智慧城市政策
- 創新基金政策
- 京津冀規劃政策
- 國家高新區政策
- 火炬計劃項目政策
- 高新技術企業政策
- 科技企業孵化器政策
- 創新型產業集群政策
“十三五”旅游業發展規劃
來源:未知 日期:2016-12-27 點擊:次
為認真貫徹《中華人民共和國國民經濟和社會發展第十三個五年規劃綱要》,根據《中華人民共和國旅游法》,制定本規劃。
第一章 把握機遇 迎接大眾旅游新時代
第一節 “十二五”旅游業發展成就
改革開放以來,我國實現了從旅游短缺型國家到旅游大國的歷史性跨越。“十二五”期間,旅游業全面融入國家戰略體系,走向國民經濟建設的前沿,成為國民經濟戰略性支柱產業。
戰略性支柱產業基本形成。2015年,旅游業對國民經濟的綜合貢獻度達到10.8%。國內旅游、入境旅游、出境旅游全面繁榮發展,已成為世界第一大出境旅游客源國和全球第四大入境旅游接待國。旅游業成為社會投資熱點和綜合性大產業。
綜合帶動功能全面凸顯。“十二五”期間,旅游業對社會就業綜合貢獻度為10.2%。旅游業成為傳播中華傳統文化、弘揚社會主義核心價值觀的重要渠道,成為生態文明建設的重要力量,并帶動大量貧困人口脫貧,綠水青山正在成為金山銀山。
現代治理體系初步建立。《中華人民共和國旅游法》公布實施,依法治旅、依法促旅加快推進。建立了國務院旅游工作部際聯席會議制度,出臺了《國民旅游休閑綱要(2013—2020年)》、《國務院關于促進旅游業改革發展的若干意見》(國發〔2014〕31號)等文件,各地出臺了旅游條例等法規制度,形成了以旅游法為核心、政策法規和地方條例為支撐的法律政策體系。
國際地位和影響力大幅提升。出境旅游人數和旅游消費均列世界第一,與世界各國各地區及國際旅游組織的合作不斷加強。積極配合國家總體外交戰略,舉辦了中美、中俄、中印、中韓旅游年等具有影響力的旅游交流活動,旅游外交工作格局開始形成。

第二節 “十三五”旅游業發展機遇
全面建成小康社會對旅游業發展提出了更高要求,為旅游業發展提供了重大機遇,我國旅游業將迎來新一輪黃金發展期。
全面建成小康社會有利于大眾旅游消費持續快速增長。隨著全面建成小康社會深入推進,城鄉居民收入穩步增長,消費結構加速升級,人民群眾健康水平大幅提升,帶薪休假制度逐步落實,假日制度不斷完善,基礎設施條件不斷改善,航空、高鐵、高速公路等快速發展,旅游消費得到快速釋放,為旅游業發展奠定良好基礎。
貫徹五大發展理念有利于旅游業成為優勢產業。旅游業具有內生的創新引領性、協調帶動性、開放互動性、環境友好性、共建共享性,與五大發展理念高度契合。貫徹落實五大發展理念將進一步激發旅游業發展動力和活力,促進旅游業成為新常態下的優勢產業。
推進供給側結構性改革有利于促進旅游業轉型升級。供給側結構性改革將通過市場配置資源和更為有利的產業政策,促進增加有效供給,促進中高端產品開發,優化旅游供給結構,推動旅游業由低水平供需平衡向高水平供需平衡提升。
旅游業被確立為幸福產業有利于優化旅游發展環境。旅游業作為惠民生的重要領域,成為改善民生的重要內容,將推動各級政府更加重視旅游業發展,促進更多的城鄉居民參與旅游,帶動企業投資旅游,旅游業發展環境將進一步優化。
良好外部環境有利于我國旅游業發展。全球旅游業將持續穩定發展,增速將繼續高于世界經濟增速。亞太地區旅游業保持強勁增長,全球旅游重心將加速東移,我國旅游業發展處于較為有利的國際環境之中。
“十三五”期間,我國旅游業處于黃金發展期、結構調整期和矛盾凸顯期,也面臨不少挑戰。主要是旅游業發展的體制機制與綜合產業和綜合執法的要求不相適應,政策環境有待優化;旅游基礎設施和公共服務明顯滯后,補短板任務艱巨;游客的文明素質和從業人員的整體素質有待提升,市場秩序有待規范等。這些問題要在“十三五”期間重點加以解決。
第三節 “十三五”旅游業發展趨勢
“十三五”期間,我國旅游業將呈現以下發展趨勢:
消費大眾化。隨著全面建成小康社會持續推進,旅游已經成為人民群眾日常生活的重要組成部分。自助游、自駕游成為主要的出游方式。
需求品質化。人民群眾休閑度假需求快速增長,對基礎設施、公共服務、生態環境的要求越來越高,對個性化、特色化旅游產品和服務的要求越來越高,旅游需求的品質化和中高端化趨勢日益明顯。
競爭國際化。各國各地區普遍將發展旅游業作為參與國際市場分工、提升國際競爭力的重要手段,紛紛出臺促進旅游業發展的政策措施,推動旅游市場全球化、旅游競爭國際化,競爭領域從爭奪客源市場擴大到旅游業發展的各個方面。
發展全域化。以抓點為特征的景點旅游發展模式向區域資源整合、產業融合、共建共享的全域旅游發展模式加速轉變,旅游業與農業、林業、水利、工業、科技、文化、體育、健康醫療等產業深度融合。
產業現代化。科學技術、文化創意、經營管理和高端人才對推動旅游業發展的作用日益增大。云計算、物聯網、大數據等現代信息技術在旅游業的應用更加廣泛。產業體系的現代化成為旅游業發展的必然趨勢。
第二章 轉型升級 明確旅游業發展新要求
第一節 指導思想
“十三五”旅游業發展的指導思想是:高舉中國特色社會主義偉大旗幟,全面貫徹黨的十八大和十八屆三中、四中、五中、六中全會精神,深入貫徹習近平總書記系列重要講話精神,落實黨中央、國務院決策部署,按照“五位一體”總體布局和“四個全面”戰略布局,牢固樹立和貫徹落實創新、協調、綠色、開放、共享發展理念,以轉型升級、提質增效為主題,以推動全域旅游發展為主線,加快推進供給側結構性改革,努力建成全面小康型旅游大國,將旅游業培育成經濟轉型升級重要推動力、生態文明建設重要引領產業、展示國家綜合實力的重要載體、打贏脫貧攻堅戰的重要生力軍,為實現中華民族偉大復興的中國夢作出重要貢獻。
第二節 基本原則
“十三五”旅游業發展要遵循以下原則:
堅持市場主導。發揮市場在資源配置中的決定性作用,遵循旅游市場內在規律,尊重企業的市場主體地位。更好發揮政府作用,營造良好的基礎環境、發展環境和公共服務環境。
堅持改革開放。改革體制機制,釋放旅游業的發展活力,形成宏觀調控有力、微觀放寬搞活的發展局面。統籌國際國內兩個大局,用好兩個市場、兩種資源,形成內外聯動、相互促進的發展格局。
堅持創新驅動。以創新推動旅游業轉型升級,推動旅游業從資源驅動和低水平要素驅動向創新驅動轉變,使創新成為旅游業發展的不竭動力。
堅持綠色發展。牢固樹立“綠水青山就是金山銀山”的理念,將綠色發展貫穿到旅游規劃、開發、管理、服務全過程,形成人與自然和諧發展的現代旅游業新格局。
堅持以人為本。把人民群眾滿意作為旅游業發展的根本目的,通過旅游促進人的全面發展,使旅游業成為提升人民群眾品質生活的幸福產業。
第三節 發展目標
“十三五”旅游業發展的主要目標是:
旅游經濟穩步增長。城鄉居民出游人數年均增長10%左右,旅游總收入年均增長11%以上,旅游直接投資年均增長14%以上。到2020年,旅游市場總規模達到67億人次,旅游投資總額2萬億元,旅游業總收入達到7萬億元。
綜合效益顯著提升。旅游業對國民經濟的綜合貢獻度達到12%,對餐飲、住宿、民航、鐵路客運業的綜合貢獻率達到85%以上,年均新增旅游就業人數100萬人以上。
人民群眾更加滿意。“廁所革命”取得顯著成效,旅游交通更為便捷,旅游公共服務更加健全,帶薪休假制度加快落實,市場秩序顯著好轉,文明旅游蔚然成風,旅游環境更加優美。
國際影響力大幅提升。入境旅游持續增長,出境旅游健康發展,與旅游業發達國家的差距明顯縮小,在全球旅游規則制定和國際旅游事務中的話語權和影響力明顯提升。

第三章 創新驅動 增強旅游業發展新動能
第一節 理念創新 構建發展新模式
改革開放以來,我國旅游業主要依靠景點景區、賓館飯店等基礎旅游要素的發展模式,已經不能適應大眾旅游新時代的要求。“十三五”時期,必須創新發展理念,轉變發展思路,加快由景點旅游發展模式向全域旅游發展模式轉變,促進旅游發展階段演進,實現旅游業發展戰略提升。
圍繞全域統籌規劃,全域資源整合,全要素綜合調動,全社會共治共管、共建共享的目標,在推動綜合管理體制改革方面取得新突破;創新規劃理念,將全域旅游發展貫徹到城鄉建設、土地利用、生態保護等各類規劃中,在旅游引領“多規合一”方面取得新突破;補齊短板,加強旅游基礎設施建設,在公共服務設施建設方面取得新突破;推進融合發展,豐富旅游供給,形成綜合新動能,在推進“旅游+”方面取得新突破;實施旅游扶貧,推進旅游增收富民,在旅游精準扶貧方面取得新突破;規范市場秩序,加強旅游綜合執法,在文明旅游方面取得新突破;完善旅游業發展評價考核體系,在健全旅游業統計體系方面取得新突破;保護城鄉風貌和自然生態環境,在優化城鄉旅游環境方面取得新突破。“十三五”期間,創建500個左右全域旅游示范區。(國家旅游局、國家發展改革委等。責任單位為多個部門的,排在第一位的為牽頭單位,下同)
第二節 產品創新 擴大旅游新供給
適應大眾化旅游發展,優化旅游產品結構,創新旅游產品體系。
一、推動精品景區建設
全面提升以A級景區為代表的觀光旅游產品,著力加強3A級以上景區建設,優化5A級景區布局。重點支持中西部地區觀光旅游產品精品化發展。強化A級景區復核和退出機制,實現高等級景區退出機制常態化。(國家旅游局)
二、加快休閑度假產品開發
大力開發溫泉、冰雪、濱海、海島、山地、森林、養生等休閑度假旅游產品,建設一批旅游度假區和國民度假地。支持東部地區加快發展休閑度假旅游,鼓勵中西部地區發揮資源優勢開發特色休閑度假產品。加快推進環城市休閑度假帶建設。(國家旅游局、國土資源部、住房城鄉建設部、國家林業局、國家海洋局等)
三、大力發展鄉村旅游
堅持個性化、特色化、市場化發展方向,加大鄉村旅游規劃指導、市場推廣和人才培訓力度,促進鄉村旅游健康發展。建立鄉村旅游重點村名錄,開展鄉村旅游環境整治,推進“廁所革命”向鄉村旅游延伸。實施鄉村旅游后備箱行動,推動農副土特產品通過旅游渠道銷售,增加農民收入。實施鄉村旅游創客行動計劃,支持旅游志愿者、藝術和科技工作者駐村幫扶、創業就業,推出一批鄉村旅游創客基地和以鄉情教育為特色的研學旅行示范基地。創新鄉村旅游組織方式,推廣鄉村旅游合作社模式,使億萬農民通過鄉村旅游受益。(國家旅游局、國家發展改革委、教育部、人力資源社會保障部、住房城鄉建設部、農業部、商務部、文化部等)
四、提升紅色旅游發展水平
突出社會效益,強化教育功能,以培育和踐行社會主義核心價值觀為根本,將紅色旅游打造成常學常新的理想信念教育課堂,進一步堅定中國特色社會主義道路自信、理論自信、制度自信、文化自信。推進愛國主義和革命傳統教育大眾化、常態化。堅持實事求是,相關設施建設要體現應有功能,保障基本需要,同紅色紀念設施相得益彰。加強統籌規劃,注重與脫貧攻堅、區域發展、城鄉建設相銜接,促進融合發展。改革體制機制,創新工作模式,引導社會參與,增強紅色旅游發展活力。(國家發展改革委、中央宣傳部、財政部、國家旅游局、國家文物局等)

五、加快發展自駕車旅居車旅游
建設一批公共服務完善的自駕車旅居車旅游線路和旅游目的地,培育營地連鎖品牌企業,增強旅居車產品設計制造與技術保障能力,形成網絡化的營地服務體系和比較完整的自駕車旅居車旅游產業鏈。(國家旅游局、國家發展改革委、工業和信息化部、公安部、財政部、國土資源部、環境保護部、住房城鄉建設部、交通運輸部、體育總局、工商總局)
建設一批公共服務完善的自駕車旅居車旅游線路和旅游目的地,培育營地連鎖品牌企業,增強旅居車產品設計制造與技術保障能力,形成網絡化的營地服務體系和比較完整的自駕車旅居車旅游產業鏈。(國家旅游局、國家發展改革委、工業和信息化部、公安部、財政部、國土資源部、環境保護部、住房城鄉建設部、交通運輸部、體育總局、工商總局)

六、大力發展海洋及濱水旅游
加大海島旅游投資開發力度,建設一批海島旅游目的地。加快海南國際旅游島、平潭國際旅游島建設,推進橫琴島等旅游開發。制定郵輪旅游發展規劃,有序推進郵輪旅游基礎設施建設,改善和提升港口、船舶及配套設施的技術水平。推動國際郵輪訪問港建設,擴大國際郵輪入境外國旅游團15天免簽政策適用區域,有序擴大試點港口城市范圍。支持天津、上海、廣州、深圳、廈門、青島等地開展郵輪旅游。制定游艇旅游發展指導意見,發展適合大眾消費的中小型游艇。支持長江流域等有條件的江河、湖泊有序發展內河游輪旅游。(國家旅游局、國家發展改革委、工業和信息化部、公安部、交通運輸部、水利部、國家海洋局等)
加大海島旅游投資開發力度,建設一批海島旅游目的地。加快海南國際旅游島、平潭國際旅游島建設,推進橫琴島等旅游開發。制定郵輪旅游發展規劃,有序推進郵輪旅游基礎設施建設,改善和提升港口、船舶及配套設施的技術水平。推動國際郵輪訪問港建設,擴大國際郵輪入境外國旅游團15天免簽政策適用區域,有序擴大試點港口城市范圍。支持天津、上海、廣州、深圳、廈門、青島等地開展郵輪旅游。制定游艇旅游發展指導意見,發展適合大眾消費的中小型游艇。支持長江流域等有條件的江河、湖泊有序發展內河游輪旅游。(國家旅游局、國家發展改革委、工業和信息化部、公安部、交通運輸部、水利部、國家海洋局等)

七、大力發展冰雪旅游
以辦好2022年冬奧會為契機,大力推進冰雪旅游發展。支持黑龍江、吉林等地做好冰雪旅游專項規劃。建設一批融滑雪、登山、徒步、露營等多種旅游活動為一體的冰雪旅游度假區或度假地,推出一批復合型冰雪旅游基地,鼓勵冰雪場館開發大眾化冰雪旅游項目。支持冰雪設備和運動裝備開發。推動建立冰雪旅游推廣聯盟,搭建冰雪旅游會展平臺。支持院校與企業合作,培養冰雪旅游專業化人才。(國家旅游局、工業和信息化部、教育部、商務部、體育總局)
八、加快培育低空旅游
結合低空空域開放試點,選擇一批符合條件的景區、城鎮開展航空體驗、航空運動等多種形式的低空旅游。開發連接旅游景區、運動基地、特色小鎮的低空旅游線路。提高航油、通信、導航、氣象等保障能力。出臺低空旅游管理辦法,強化安全監管。支持低空旅游通用航空裝備自主研制,建設低空旅游產業園。(國家發展改革委、工業和信息化部、體育總局、國家旅游局、中國民航局等)
第三節 業態創新 拓展發展新領域
實施“旅游+”戰略,推動旅游與城鎮化、新型工業化、農業現代化和現代服務業的融合發展,拓展旅游發展新領域。
一、旅游+城鎮化
完善城市旅游基礎設施和公共服務設施,支持大型旅游綜合體、主題功能區、中央游憩區等建設。發展城市綠道、騎行公園、慢行系統,拓展城市運動休閑空間。加強規劃引導和規范管理,推動主題公園創新發展。建設一批旅游風情小鎮和特色景觀名鎮。(國家旅游局、住房城鄉建設部)
二、旅游+新型工業化
鼓勵工業企業因地制宜發展工業旅游,促進轉型升級。支持老工業城市和資源型城市通過發展工業遺產旅游助力城市轉型發展。推出一批工業旅游示范基地。大力發展旅游用品、戶外休閑用品、特色旅游商品制造業。培育一批旅游裝備制造業基地,鼓勵企業自主研發,并按規定享受國家鼓勵科技創新政策。(工業和信息化部、國家發展改革委、科技部、國家旅游局、中國民航局等)
三、旅游+農業現代化
加強規劃引導,開展農業遺產普查與保護。大力發展觀光農業和休閑農業,推動科技、人文等元素融入農業,發展田園藝術景觀、陽臺農藝等創意農業,發展定制農業、會展農業和眾籌農業等新型農業業態。推進現代農業莊園發展,開展農耕、采摘、飼養等農事活動,促進農業綜合開發利用,提高農業附加值。(農業部、國家旅游局)
四、旅游+現代服務業
促進旅游與文化融合發展。培育以文物保護單位、博物館、非物質文化遺產保護利用設施和實踐活動為支撐的體驗旅游、研學旅行和傳統村落休閑旅游。扶持旅游與文化創意產品開發、數字文化產業相融合。發展文化演藝旅游,推動旅游實景演出發展,打造傳統節慶旅游品牌。推動“多彩民族”文化旅游示范區建設,集中打造一批民族特色村鎮。(文化部、國家民委、國家旅游局、國家文物局)
促進旅游與健康醫療融合發展。鼓勵各地利用優勢醫療資源和特色資源,建設一批健康醫療旅游示范基地。發展中醫藥健康旅游,啟動中醫藥健康旅游示范區、示范基地和示范項目建設。發展溫泉旅游,建設綜合性康養旅游基地。制定老年旅游專項規劃和服務標準,開發多樣化老年旅游產品。引導社會資本發展非營利性鄉村養老機構,完善景區無障礙旅游設施,完善老年旅游保險產品。(國家旅游局、國家民委、國家衛生計生委、保監會、國家中醫藥局、全國老齡委、中國殘聯)
促進旅游與教育融合發展。將研學旅行作為青少年愛國主義和革命傳統教育、國情教育的重要載體,納入中小學生綜合素質教育范疇,培養學生的社會責任感、創新精神和實踐能力。開展文物古跡、古生物化石等專題研學旅行。成立游學聯盟,鼓勵對研學旅行給予價格優惠。規范中小學生赴境外研學旅行活動。加強組織管理,完善安全保障機制。(國家旅游局、國家發展改革委、教育部、國家文物局)
促進旅游與體育融合發展。編制體育旅游發展綱要,建成一批具有影響力的體育旅游目的地,建設一批體育旅游示范基地,推出一批體育旅游精品賽事和精品線路。培育具有國際知名度和市場競爭力的體育旅游企業和品牌。引導和鼓勵特色體育場館、設施和基地向旅游者開放共享。支持有條件的地方舉辦有影響力的體育旅游活動。(國家旅游局、體育總局)
促進旅游與商務會展融合發展。加快北京、上海、杭州、昆明等商務會展旅游目的地建設,發展國際化、專業化的商務會議會展旅游業。加快相關場館設施建設,培育具有國際影響力的會議會展品牌,提高會展旅游專業化水平。加大會議會展促銷力度。(國家旅游局、商務部等)
第四節 技術創新 打造發展新引擎
大力推動旅游科技創新,打造旅游發展科技引擎。推進旅游互聯網基礎設施建設,加快機場、車站、碼頭、賓館飯店、景區景點、鄉村旅游點等重點涉旅區域無線網絡建設。推動游客集中區、環境敏感區、高風險地區物聯網設施建設。(工業和信息化部、科技部、國家旅游局)
建設旅游產業大數據平臺。構建全國旅游產業運行監測平臺,建立旅游與公安、交通、統計等部門數據共享機制,形成旅游產業大數據平臺。實施“互聯網+旅游”創新創業行動計劃。建設一批國家智慧旅游城市、智慧旅游景區、智慧旅游企業、智慧旅游鄉村。支持“互聯網+旅游目的地聯盟”建設。規范旅游業與互聯網金融合作,探索“互聯網+旅游”新型消費信用體系。到“十三五”期末,在線旅游消費支出占旅游消費支出20%以上,4A級以上景區實現免費WiFi、智能導游、電子講解、在線預訂、信息推送等全覆蓋。(國家旅游局、工業和信息化部、銀監會等)
以辦好2022年冬奧會為契機,大力推進冰雪旅游發展。支持黑龍江、吉林等地做好冰雪旅游專項規劃。建設一批融滑雪、登山、徒步、露營等多種旅游活動為一體的冰雪旅游度假區或度假地,推出一批復合型冰雪旅游基地,鼓勵冰雪場館開發大眾化冰雪旅游項目。支持冰雪設備和運動裝備開發。推動建立冰雪旅游推廣聯盟,搭建冰雪旅游會展平臺。支持院校與企業合作,培養冰雪旅游專業化人才。(國家旅游局、工業和信息化部、教育部、商務部、體育總局)
八、加快培育低空旅游
結合低空空域開放試點,選擇一批符合條件的景區、城鎮開展航空體驗、航空運動等多種形式的低空旅游。開發連接旅游景區、運動基地、特色小鎮的低空旅游線路。提高航油、通信、導航、氣象等保障能力。出臺低空旅游管理辦法,強化安全監管。支持低空旅游通用航空裝備自主研制,建設低空旅游產業園。(國家發展改革委、工業和信息化部、體育總局、國家旅游局、中國民航局等)
第三節 業態創新 拓展發展新領域
實施“旅游+”戰略,推動旅游與城鎮化、新型工業化、農業現代化和現代服務業的融合發展,拓展旅游發展新領域。
一、旅游+城鎮化
完善城市旅游基礎設施和公共服務設施,支持大型旅游綜合體、主題功能區、中央游憩區等建設。發展城市綠道、騎行公園、慢行系統,拓展城市運動休閑空間。加強規劃引導和規范管理,推動主題公園創新發展。建設一批旅游風情小鎮和特色景觀名鎮。(國家旅游局、住房城鄉建設部)
二、旅游+新型工業化
鼓勵工業企業因地制宜發展工業旅游,促進轉型升級。支持老工業城市和資源型城市通過發展工業遺產旅游助力城市轉型發展。推出一批工業旅游示范基地。大力發展旅游用品、戶外休閑用品、特色旅游商品制造業。培育一批旅游裝備制造業基地,鼓勵企業自主研發,并按規定享受國家鼓勵科技創新政策。(工業和信息化部、國家發展改革委、科技部、國家旅游局、中國民航局等)
三、旅游+農業現代化
加強規劃引導,開展農業遺產普查與保護。大力發展觀光農業和休閑農業,推動科技、人文等元素融入農業,發展田園藝術景觀、陽臺農藝等創意農業,發展定制農業、會展農業和眾籌農業等新型農業業態。推進現代農業莊園發展,開展農耕、采摘、飼養等農事活動,促進農業綜合開發利用,提高農業附加值。(農業部、國家旅游局)
四、旅游+現代服務業
促進旅游與文化融合發展。培育以文物保護單位、博物館、非物質文化遺產保護利用設施和實踐活動為支撐的體驗旅游、研學旅行和傳統村落休閑旅游。扶持旅游與文化創意產品開發、數字文化產業相融合。發展文化演藝旅游,推動旅游實景演出發展,打造傳統節慶旅游品牌。推動“多彩民族”文化旅游示范區建設,集中打造一批民族特色村鎮。(文化部、國家民委、國家旅游局、國家文物局)
促進旅游與健康醫療融合發展。鼓勵各地利用優勢醫療資源和特色資源,建設一批健康醫療旅游示范基地。發展中醫藥健康旅游,啟動中醫藥健康旅游示范區、示范基地和示范項目建設。發展溫泉旅游,建設綜合性康養旅游基地。制定老年旅游專項規劃和服務標準,開發多樣化老年旅游產品。引導社會資本發展非營利性鄉村養老機構,完善景區無障礙旅游設施,完善老年旅游保險產品。(國家旅游局、國家民委、國家衛生計生委、保監會、國家中醫藥局、全國老齡委、中國殘聯)
促進旅游與教育融合發展。將研學旅行作為青少年愛國主義和革命傳統教育、國情教育的重要載體,納入中小學生綜合素質教育范疇,培養學生的社會責任感、創新精神和實踐能力。開展文物古跡、古生物化石等專題研學旅行。成立游學聯盟,鼓勵對研學旅行給予價格優惠。規范中小學生赴境外研學旅行活動。加強組織管理,完善安全保障機制。(國家旅游局、國家發展改革委、教育部、國家文物局)
促進旅游與體育融合發展。編制體育旅游發展綱要,建成一批具有影響力的體育旅游目的地,建設一批體育旅游示范基地,推出一批體育旅游精品賽事和精品線路。培育具有國際知名度和市場競爭力的體育旅游企業和品牌。引導和鼓勵特色體育場館、設施和基地向旅游者開放共享。支持有條件的地方舉辦有影響力的體育旅游活動。(國家旅游局、體育總局)
促進旅游與商務會展融合發展。加快北京、上海、杭州、昆明等商務會展旅游目的地建設,發展國際化、專業化的商務會議會展旅游業。加快相關場館設施建設,培育具有國際影響力的會議會展品牌,提高會展旅游專業化水平。加大會議會展促銷力度。(國家旅游局、商務部等)
第四節 技術創新 打造發展新引擎
大力推動旅游科技創新,打造旅游發展科技引擎。推進旅游互聯網基礎設施建設,加快機場、車站、碼頭、賓館飯店、景區景點、鄉村旅游點等重點涉旅區域無線網絡建設。推動游客集中區、環境敏感區、高風險地區物聯網設施建設。(工業和信息化部、科技部、國家旅游局)
建設旅游產業大數據平臺。構建全國旅游產業運行監測平臺,建立旅游與公安、交通、統計等部門數據共享機制,形成旅游產業大數據平臺。實施“互聯網+旅游”創新創業行動計劃。建設一批國家智慧旅游城市、智慧旅游景區、智慧旅游企業、智慧旅游鄉村。支持“互聯網+旅游目的地聯盟”建設。規范旅游業與互聯網金融合作,探索“互聯網+旅游”新型消費信用體系。到“十三五”期末,在線旅游消費支出占旅游消費支出20%以上,4A級以上景區實現免費WiFi、智能導游、電子講解、在線預訂、信息推送等全覆蓋。(國家旅游局、工業和信息化部、銀監會等)

第五節 主體創新 提高發展新效能
依托有競爭力的旅游骨干企業,通過強強聯合、跨地區兼并重組、境外并購和投資合作及發行上市等途徑,促進規模化、品牌化、網絡化經營,形成一批大型旅游企業集團。支持旅游企業通過自主開發、聯合開發、并購等方式發展知名旅游品牌。(國家旅游局、國家發展改革委、國務院國資委等)
大力發展旅游電子商務,推動網絡營銷、網絡預訂、網上支付以及咨詢服務等旅游業務發展。規范發展在線旅游租車和在線度假租賃等新業態。支持互聯網旅游企業整合上下游及平行企業資源、要素和技術,推動“互聯網+旅游”融合,培育新型互聯網旅游龍頭企業。(國家旅游局、工業和信息化部、商務部等)
支持中小微旅游企業特色化、專業化發展。加快推進中小旅游企業服務體系建設,打造中小微旅游企業創新創業公共平臺,發揮其對自主創新創業的孵化作用。(國家旅游局、國家發展改革委)
積極培育具有世界影響力的旅游院校和科研機構,鼓勵院校與企業共建旅游創新創業學院或企業內部辦學。支持旅游規劃、設計、咨詢、營銷等旅游相關智力型企業發展。構建產學研一體化平臺,提升旅游業創新創意水平和科學發展能力。(國家旅游局、教育部)
第四章 協調推進 提升旅游業發展質量
第一節 優化空間布局 構筑新型旅游功能區
按照分類指導、分區推進、重點突破的原則,全面推進跨區域資源要素整合,加快旅游產業集聚發展,構筑新型旅游功能區,構建旅游業發展新格局。
一、做強跨區域旅游城市群
京津冀旅游城市群。全面貫徹落實京津冀協同發展戰略,發揮京津旅游輻射作用,構建城市旅游分工協同體系,推進京津冀旅游一體化進程,打造世界一流旅游目的地。
長三角旅游城市群。全面推進旅游國際化進程,大力推動旅游業與現代服務業融合發展,建設一批高品質的旅游度假區、都市休閑區和鄉村度假地,形成面向全球、引領全國的世界級旅游城市群,建設亞太地區重要國際旅游門戶。
珠三角旅游城市群。充分利用緊鄰港澳區域優勢,創新出入境管理方式,促進旅游消費便利化,推進城市群與港澳旅游服務貿易自由化,建設具有世界影響力的商務旅游目的地和海上絲綢之路旅游核心門戶。
成渝旅游城市群。充分發揮長江上游核心城市作用,依托川渝獨特的生態和文化,建設自然與文化遺產國際精品旅游區,打造西部旅游輻射中心。
長江中游旅游城市群。依托長江黃金水道,發揮立體交通網絡優勢,推動生態旅游、文化旅游、紅色旅游、低空旅游和自駕車旅游發展,打造連接東西、輻射南北的全國旅游產業發展引領示范區。(國家旅游局、國家發展改革委、住房城鄉建設部、交通運輸部等)
二、培育跨區域特色旅游功能區
依托跨區域的自然山水和完整的地域文化單元,培育一批跨區域特色旅游功能區,構建特色鮮明、品牌突出的區域旅游業發展增長極。(國家旅游局、國家發展改革委、環境保護部、住房城鄉建設部、交通運輸部、文化部、國家海洋局等)
依托有競爭力的旅游骨干企業,通過強強聯合、跨地區兼并重組、境外并購和投資合作及發行上市等途徑,促進規模化、品牌化、網絡化經營,形成一批大型旅游企業集團。支持旅游企業通過自主開發、聯合開發、并購等方式發展知名旅游品牌。(國家旅游局、國家發展改革委、國務院國資委等)
大力發展旅游電子商務,推動網絡營銷、網絡預訂、網上支付以及咨詢服務等旅游業務發展。規范發展在線旅游租車和在線度假租賃等新業態。支持互聯網旅游企業整合上下游及平行企業資源、要素和技術,推動“互聯網+旅游”融合,培育新型互聯網旅游龍頭企業。(國家旅游局、工業和信息化部、商務部等)
支持中小微旅游企業特色化、專業化發展。加快推進中小旅游企業服務體系建設,打造中小微旅游企業創新創業公共平臺,發揮其對自主創新創業的孵化作用。(國家旅游局、國家發展改革委)
積極培育具有世界影響力的旅游院校和科研機構,鼓勵院校與企業共建旅游創新創業學院或企業內部辦學。支持旅游規劃、設計、咨詢、營銷等旅游相關智力型企業發展。構建產學研一體化平臺,提升旅游業創新創意水平和科學發展能力。(國家旅游局、教育部)
第四章 協調推進 提升旅游業發展質量
第一節 優化空間布局 構筑新型旅游功能區
按照分類指導、分區推進、重點突破的原則,全面推進跨區域資源要素整合,加快旅游產業集聚發展,構筑新型旅游功能區,構建旅游業發展新格局。
一、做強跨區域旅游城市群
京津冀旅游城市群。全面貫徹落實京津冀協同發展戰略,發揮京津旅游輻射作用,構建城市旅游分工協同體系,推進京津冀旅游一體化進程,打造世界一流旅游目的地。
長三角旅游城市群。全面推進旅游國際化進程,大力推動旅游業與現代服務業融合發展,建設一批高品質的旅游度假區、都市休閑區和鄉村度假地,形成面向全球、引領全國的世界級旅游城市群,建設亞太地區重要國際旅游門戶。
珠三角旅游城市群。充分利用緊鄰港澳區域優勢,創新出入境管理方式,促進旅游消費便利化,推進城市群與港澳旅游服務貿易自由化,建設具有世界影響力的商務旅游目的地和海上絲綢之路旅游核心門戶。
成渝旅游城市群。充分發揮長江上游核心城市作用,依托川渝獨特的生態和文化,建設自然與文化遺產國際精品旅游區,打造西部旅游輻射中心。
長江中游旅游城市群。依托長江黃金水道,發揮立體交通網絡優勢,推動生態旅游、文化旅游、紅色旅游、低空旅游和自駕車旅游發展,打造連接東西、輻射南北的全國旅游產業發展引領示范區。(國家旅游局、國家發展改革委、住房城鄉建設部、交通運輸部等)
二、培育跨區域特色旅游功能區
依托跨區域的自然山水和完整的地域文化單元,培育一批跨區域特色旅游功能區,構建特色鮮明、品牌突出的區域旅游業發展增長極。(國家旅游局、國家發展改革委、環境保護部、住房城鄉建設部、交通運輸部、文化部、國家海洋局等)

三、打造國家精品旅游帶
遵循景觀延續性、文化完整性、市場品牌性和產業集聚性原則,依托線性的江、河、山等自然文化廊道和交通通道,串聯重點旅游城市和特色旅游功能區。重點打造絲綢之路旅游帶、長江國際黃金旅游帶、黃河華夏文明旅游帶、長城生態文化旅游帶、京杭運河文化旅游帶、長征紅色記憶旅游帶、海上絲綢之路旅游帶、青藏鐵路旅游帶、藏羌彝文化旅游帶、茶馬古道生態文化旅游帶等10條國家精品旅游帶。(國家旅游局、國家發展改革委、交通運輸部、文化部、國家海洋局、國家文物局等)
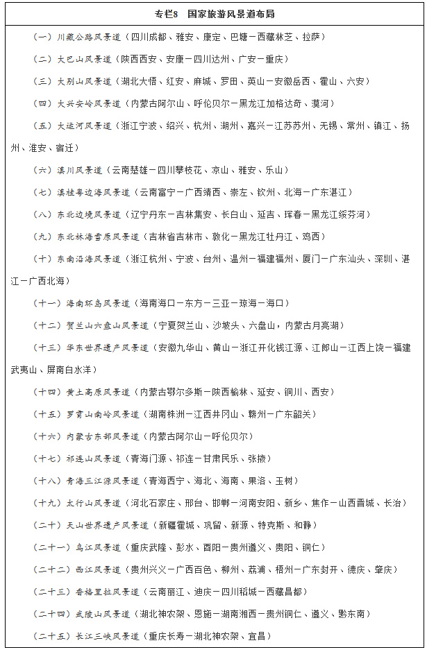
四、重點建設國家旅游風景道
以國家等級交通線網為基礎,加強沿線生態資源環境保護和風情小鎮、特色村寨、汽車營地、綠道系統等規劃建設,完善游憩與交通服務設施,實施國家旅游風景道示范工程,形成品牌化旅游廊道。(國家旅游局、國家發展改革委、交通運輸部等)
遵循景觀延續性、文化完整性、市場品牌性和產業集聚性原則,依托線性的江、河、山等自然文化廊道和交通通道,串聯重點旅游城市和特色旅游功能區。重點打造絲綢之路旅游帶、長江國際黃金旅游帶、黃河華夏文明旅游帶、長城生態文化旅游帶、京杭運河文化旅游帶、長征紅色記憶旅游帶、海上絲綢之路旅游帶、青藏鐵路旅游帶、藏羌彝文化旅游帶、茶馬古道生態文化旅游帶等10條國家精品旅游帶。(國家旅游局、國家發展改革委、交通運輸部、文化部、國家海洋局、國家文物局等)
四、重點建設國家旅游風景道
以國家等級交通線網為基礎,加強沿線生態資源環境保護和風情小鎮、特色村寨、汽車營地、綠道系統等規劃建設,完善游憩與交通服務設施,實施國家旅游風景道示范工程,形成品牌化旅游廊道。(國家旅游局、國家發展改革委、交通運輸部等)

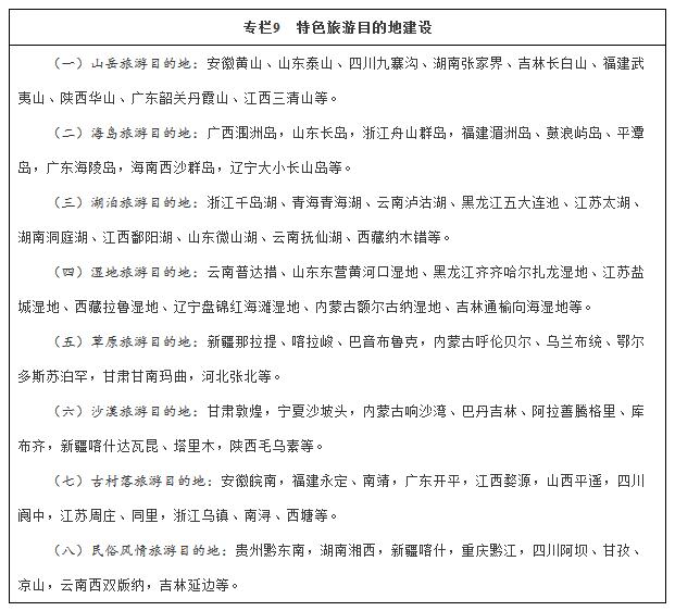
五、推進特色旅游目的地建設
依托特色旅游資源,打造一批特色旅游目的地,滿足大眾化、多樣化、特色化旅游市場需求。(國家旅游局、環境保護部、住房城鄉建設部、水利部、國家林業局、國家海洋局、國家文物局等)
依托特色旅游資源,打造一批特色旅游目的地,滿足大眾化、多樣化、特色化旅游市場需求。(國家旅游局、環境保護部、住房城鄉建設部、水利部、國家林業局、國家海洋局、國家文物局等)

一、大力推進“廁所革命”
加強政策引導、標準規范、技術創新、典型示范,持續推進旅游“廁所革命”。重點抓好鄉村旅游廁所整體改造,著力推進高寒、缺水地區廁所技術革新,鼓勵大中型企業、社會組織援建中西部旅游廁所,倡導以商建廁、以商管廁、以商養廁。推進廁所無障礙化。積極倡導文明如廁。“十三五”期間,新建、改擴建10萬座旅游廁所,主要旅游景區、旅游場所、旅游線路和鄉村旅游點的廁所全部達到A級標準,實現數量充足、干凈無味、實用免費、管理有效,中西部地區旅游廁所建設難題得到初步解決。(國家旅游局、環境保護部、住房城鄉建設部、中國殘聯)
二、加強旅游交通建設
做好旅游交通發展頂層設計。制定促進旅游交通發展的意見,完善旅游交通布局。推動旅游交通大數據應用,建立旅游大數據和交通大數據的共享平臺和機制。(交通運輸部、國家旅游局)
改善旅游通達條件。推進重要交通干線連接景區的道路建設,加強城市與景區之間交通設施建設和交通組織,實現從機場、車站、客運碼頭到主要景區交通無縫銜接。支持大型旅游景區、旅游度假區和紅色旅游區等建設連通高速公路、國省道干線的公路支線。力爭到“十三五”期末,基本實現4A級以上景區均有一條高等級公路連接。(交通運輸部、國家旅游局)
推進鄉村旅游公路建設。提高鄉村旅游重點村道路建設等級,重點解決道路養護等問題,推進鄉村旅游公路和旅游標識標牌體系建設。加強旅游扶貧重點村通村旅游公路建設。(交通運輸部、農業部、國家旅游局、國務院扶貧辦)
優化旅游航空布局。加強中西部地區和東北地區支線機場建設,支持有條件的地方新建或改擴建一批支線機場。增加重點旅游城市至主要客源地直航航線航班,優化旅游旺季航班配置。加強重點旅游區的通用機場建設。(中國民航局、國家發展改革委、國家旅游局)
提升鐵路旅游客運能力。推動高鐵旅游經濟圈發展。加大跨區域旅游區、重點旅游經濟帶內鐵路建設力度。根據旅游業發展實際需求,優化配置旅游城市、旅游目的地列車班次。增開特色旅游專列,提升旅游專列服務水準,全面提升鐵路旅游客運能力。發展國際鐵路旅游。(中國鐵路總公司、國家發展改革委、國家旅游局、國家鐵路局)
三、完善旅游公共服務體系
加強旅游集散體系建設,形成便捷、舒適、高效的集散中心體系。完善旅游咨詢中心體系,旅游咨詢中心覆蓋城市主要旅游中心區、3A級以上景區、重點鄉村旅游區以及機場、車站、碼頭、高速公路服務區、商業步行街區等。完善旅游觀光巴士體系,全國省會城市和優秀旅游城市至少開通1條旅游觀光巴士線路。完善旅游交通標識體系,完成3A級以上景區在高速公路等主要公路沿線標識設置,完成鄉村旅游點等在公路沿線標識設置。完善旅游綠道體系,建設完成20條跨省(區、市)旅游綠道,總里程達5000公里以上,全國重點旅游城市至少建成一條自行車休閑綠道。推進殘疾人、老年人旅游公共服務體系建設。(住房城鄉建設部、國家發展改革委、交通運輸部、國家旅游局、全國老齡委、中國殘聯)
第三節 提升旅游要素水平 促進產業結構升級
一、提升餐飲業發展品質
弘揚中華餐飲文化,開發中國文化型傳統菜品,支持文化餐飲“申遺”工作。深入挖掘民間傳統小吃,推出金牌小吃,打造特色餐飲品牌,促進民間烹飪技術交流與創新。推動形成有競爭力的餐飲品牌和企業集團,鼓勵中餐企業“走出去”。(商務部、食品藥品監管總局、國家旅游局)
二、構建新型住宿業
推進結構優化、品牌打造和服務提升,培育一批有競爭力的住宿品牌,推進住宿企業連鎖化、網絡化、集團化發展。適度控制高星級酒店規模,支持經濟型酒店發展。鼓勵發展自駕車旅居車營地、帳篷酒店、民宿等新型住宿業態。(商務部、工商總局、國家旅游局)
三、優化旅行社業
鼓勵在線旅游企業進行全產業鏈運營,提高集團化、國際化發展水平。推動傳統旅行社轉型發展,鼓勵有實力的旅行社跨省(區、市)設立分支機構,支持旅行社服務網絡進社區、進農村。(國家旅游局、商務部)
四、積極發展旅游購物
實施中國旅游商品品牌提升工程。加強對老字號商品、民族旅游商品的宣傳,加大對旅游商品商標、專利的保護力度。構建旅游商品生產標準和認證體系,規范旅游商品流通體系。在機場、高鐵車站、郵輪碼頭、旅游服務中心、重點旅游景區等地,設置特色旅游商品購物區。(國家旅游局、交通運輸部、商務部、工商總局、質檢總局、國家知識產權局)
五、推動娛樂業健康發展
推廣“景區+游樂”、“景區+劇場”、“景區+演藝”等景區娛樂模式。支持高科技旅游娛樂企業發展。有序引進國際主題游樂品牌,推動本土主題游樂企業集團化、國際化發展。提升主題公園的旅游功能,打造一批特色鮮明、品質高、信譽好的品牌主題公園。(國家旅游局、科技部、住房城鄉建設部、文化部)
加強政策引導、標準規范、技術創新、典型示范,持續推進旅游“廁所革命”。重點抓好鄉村旅游廁所整體改造,著力推進高寒、缺水地區廁所技術革新,鼓勵大中型企業、社會組織援建中西部旅游廁所,倡導以商建廁、以商管廁、以商養廁。推進廁所無障礙化。積極倡導文明如廁。“十三五”期間,新建、改擴建10萬座旅游廁所,主要旅游景區、旅游場所、旅游線路和鄉村旅游點的廁所全部達到A級標準,實現數量充足、干凈無味、實用免費、管理有效,中西部地區旅游廁所建設難題得到初步解決。(國家旅游局、環境保護部、住房城鄉建設部、中國殘聯)
二、加強旅游交通建設
做好旅游交通發展頂層設計。制定促進旅游交通發展的意見,完善旅游交通布局。推動旅游交通大數據應用,建立旅游大數據和交通大數據的共享平臺和機制。(交通運輸部、國家旅游局)
改善旅游通達條件。推進重要交通干線連接景區的道路建設,加強城市與景區之間交通設施建設和交通組織,實現從機場、車站、客運碼頭到主要景區交通無縫銜接。支持大型旅游景區、旅游度假區和紅色旅游區等建設連通高速公路、國省道干線的公路支線。力爭到“十三五”期末,基本實現4A級以上景區均有一條高等級公路連接。(交通運輸部、國家旅游局)
推進鄉村旅游公路建設。提高鄉村旅游重點村道路建設等級,重點解決道路養護等問題,推進鄉村旅游公路和旅游標識標牌體系建設。加強旅游扶貧重點村通村旅游公路建設。(交通運輸部、農業部、國家旅游局、國務院扶貧辦)
優化旅游航空布局。加強中西部地區和東北地區支線機場建設,支持有條件的地方新建或改擴建一批支線機場。增加重點旅游城市至主要客源地直航航線航班,優化旅游旺季航班配置。加強重點旅游區的通用機場建設。(中國民航局、國家發展改革委、國家旅游局)
提升鐵路旅游客運能力。推動高鐵旅游經濟圈發展。加大跨區域旅游區、重點旅游經濟帶內鐵路建設力度。根據旅游業發展實際需求,優化配置旅游城市、旅游目的地列車班次。增開特色旅游專列,提升旅游專列服務水準,全面提升鐵路旅游客運能力。發展國際鐵路旅游。(中國鐵路總公司、國家發展改革委、國家旅游局、國家鐵路局)
三、完善旅游公共服務體系
加強旅游集散體系建設,形成便捷、舒適、高效的集散中心體系。完善旅游咨詢中心體系,旅游咨詢中心覆蓋城市主要旅游中心區、3A級以上景區、重點鄉村旅游區以及機場、車站、碼頭、高速公路服務區、商業步行街區等。完善旅游觀光巴士體系,全國省會城市和優秀旅游城市至少開通1條旅游觀光巴士線路。完善旅游交通標識體系,完成3A級以上景區在高速公路等主要公路沿線標識設置,完成鄉村旅游點等在公路沿線標識設置。完善旅游綠道體系,建設完成20條跨省(區、市)旅游綠道,總里程達5000公里以上,全國重點旅游城市至少建成一條自行車休閑綠道。推進殘疾人、老年人旅游公共服務體系建設。(住房城鄉建設部、國家發展改革委、交通運輸部、國家旅游局、全國老齡委、中國殘聯)
第三節 提升旅游要素水平 促進產業結構升級
一、提升餐飲業發展品質
弘揚中華餐飲文化,開發中國文化型傳統菜品,支持文化餐飲“申遺”工作。深入挖掘民間傳統小吃,推出金牌小吃,打造特色餐飲品牌,促進民間烹飪技術交流與創新。推動形成有競爭力的餐飲品牌和企業集團,鼓勵中餐企業“走出去”。(商務部、食品藥品監管總局、國家旅游局)
二、構建新型住宿業
推進結構優化、品牌打造和服務提升,培育一批有競爭力的住宿品牌,推進住宿企業連鎖化、網絡化、集團化發展。適度控制高星級酒店規模,支持經濟型酒店發展。鼓勵發展自駕車旅居車營地、帳篷酒店、民宿等新型住宿業態。(商務部、工商總局、國家旅游局)
三、優化旅行社業
鼓勵在線旅游企業進行全產業鏈運營,提高集團化、國際化發展水平。推動傳統旅行社轉型發展,鼓勵有實力的旅行社跨省(區、市)設立分支機構,支持旅行社服務網絡進社區、進農村。(國家旅游局、商務部)
四、積極發展旅游購物
實施中國旅游商品品牌提升工程。加強對老字號商品、民族旅游商品的宣傳,加大對旅游商品商標、專利的保護力度。構建旅游商品生產標準和認證體系,規范旅游商品流通體系。在機場、高鐵車站、郵輪碼頭、旅游服務中心、重點旅游景區等地,設置特色旅游商品購物區。(國家旅游局、交通運輸部、商務部、工商總局、質檢總局、國家知識產權局)
五、推動娛樂業健康發展
推廣“景區+游樂”、“景區+劇場”、“景區+演藝”等景區娛樂模式。支持高科技旅游娛樂企業發展。有序引進國際主題游樂品牌,推動本土主題游樂企業集團化、國際化發展。提升主題公園的旅游功能,打造一批特色鮮明、品質高、信譽好的品牌主題公園。(國家旅游局、科技部、住房城鄉建設部、文化部)
第五章 綠色發展 提升旅游生態文明價值
第一節 倡導綠色旅游消費
踐行綠色旅游消費觀念,大力倡導綠色消費方式,發布綠色旅游消費指南。鼓勵酒店實施客房價格與水電、低值易耗品消費量掛鉤,逐步減少一次性用品的使用。引導旅游者低碳出行,鼓勵旅游者在保證安全的前提下拼車出行。提高節能環保交通工具使用比例,大力推廣公共交通、騎行或徒步等綠色生態出行方式。(國家旅游局、中央文明辦、環境保護部、住房城鄉建設部、商務部)
第二節 實施綠色旅游開發
推動綠色旅游產品體系建設,打造生態體驗精品線路,拓展綠色宜人的生態空間。開展綠色旅游景區建設,“十三五”期間,創建500家生態文明旅游景區。4A級以上旅游景區全部建成生態停車場,所有新修步道和80%以上的旅游廁所實現生態化。(國家旅游局、環境保護部)
實施全國生態旅游發展規劃,加大生態資源富集區基礎設施和生態旅游設施建設力度,推動生態旅游協作區、生態旅游目的地、生態旅游精品線路建設,提升生態旅游示范區發展水平。以水利風景區為重點,推出一批生態環境優美、文化品位較高的水利生態景區和旅游產品。(國家發展改革委、環境保護部、水利部、國家旅游局等)
拓展森林旅游發展空間,以森林公園、濕地公園、沙漠公園、國有林場等為重點,完善森林旅游產品和設施,推出一批具備森林游憩、療養、教育等功能的森林體驗基地和森林養生基地。鼓勵發展“森林人家”、“森林小鎮”,助推精準扶貧。加強森林旅游公益宣傳,鼓勵舉辦具有特色的森林旅游宣傳推介活動。(國家林業局、國家旅游局等)
加大對能源節約、資源循環利用、生態修復等重大生態旅游技術的研發和支持力度。推進生態旅游技術成果的轉化與應用,推進旅游產業生態化、低碳化發展。推廣運用廁所處理先進技術,開展以無害化處理為核心的全球人居示范工程。(國家發展改革委、科技部、環境保護部、住房城鄉建設部、國家旅游局)
第三節 加強旅游環境保護
嚴格遵守相關法律法規,堅持保護優先、開發服從保護的方針,對不同類型的旅游資源開發活動進行分類指導。發揮規劃引領作用,強化環境影響評價約束作用,規范旅游開發行為。(國家旅游局、環境保護部)
推進旅游業節能減排。加強旅游企業用能計量管理,組織實施旅游業合同能源管理示范項目。實施旅游能效提升計劃,降低資源消耗強度。開展旅游循環經濟示范區建設。推廣節能節水產品和技術,對酒店飯店、景點景區、鄉村客棧等建筑進行節能和供熱計量改造,建設節水型景區、酒店和旅游村鎮。(國家旅游局、國家發展改革委、環境保護部、水利部、質檢總局)
第四節 創新綠色發展機制
實施綠色認證制度。建立健全以綠色景區、綠色飯店、綠色建筑、綠色交通為核心的綠色旅游標準體系,推行綠色旅游產品、綠色旅游企業認證制度,統一綠色旅游認證標識,開展綠色發展教育培訓,引導企業執行綠色標準。(國家旅游局、環境保護部、質檢總局)
建立旅游環境監測預警機制。對資源消耗和環境容量達到最大承載力的旅游景區,實行預警提醒和限制性措施。完善旅游預約制度,建立景區游客流量控制與環境容量聯動機制。(環境保護部、國家旅游局等)
健全綠色發展監管制度。在生態保護區和生態脆弱區,對旅游項目實施類型限制、空間規制和強度管制,對生態旅游區實施生態環境審計和問責制度,完善旅游開發利用規劃與建設項目環境影響評價信息公開機制。(環境保護部、住房城鄉建設部、國家旅游局)
第五節 加強宣傳教育
開展綠色旅游公益宣傳,推出綠色旅游形象大使。加強綠色旅游教育和培訓工作,制定綠色消費獎勵措施,引導全行業、全社會樹立綠色旅游價值觀,形成綠色消費自覺。(國家旅游局、環境保護部、新聞出版廣電總局等)
第六章 開放合作 構建旅游開放新格局
第一節 實施旅游外交戰略
一、開展“一帶一路”國際旅游合作
推動建立“一帶一路”沿線國家和地區旅游部長會議機制。建立絲綢之路經濟帶城市旅游合作機制。推動“一帶一路”沿線國家簽證便利化,推動航權開放、證照互認、車輛救援、旅游保險等合作。加強與沿線國家旅游投資互惠合作,推動海上絲綢之路郵輪旅游合作,聯合打造國際旅游精品線路,提升“一帶一路”旅游品牌的知名度和影響力。(國家旅游局、中央宣傳部、外交部、國家發展改革委、公安部、交通運輸部、中國民航局等)
二、拓展與重點國家旅游交流
推動大國旅游合作向縱深發展,深化與周邊國家旅游市場、產品、信息、服務融合發展,加強與中東歐國家旅游合作,擴大與傳統友好國家和發展中國家的旅游交流,推動與相關國家城市締結國際旅游伙伴城市。(國家旅游局、外交部、公安部)
三、創新完善旅游合作機制
完善雙多邊旅游對話機制,推動建立更多合作平臺,倡導成立國際旅游城市推廣聯盟,引領國際旅游合作。支持旅游行業組織、旅游企業參與國際旅游交流,形成工作合力。推進我國與周邊國家的跨境旅游合作區、邊境旅游試驗區建設,開發具有邊境特色和民族特色的旅游景區和線路。(國家旅游局、外交部、國家民委、公安部、交通運輸部等)
第二節 大力提振入境旅游
實施中國旅游國際競爭力提升計劃。統籌優化入境旅游政策,推進入境旅游簽證、通關便利化,研究制定外國人來華郵輪旅游、自駕游便利化政策。依法擴大符合條件的口岸開展外國人簽證業務范圍,提升購物退稅網絡服務水平,開發過境配套旅游產品。完善入境旅游公共服務和商業接待體系,提升入境旅游服務品質。發揮自由貿易試驗區在促進入境旅游發展方面的先行先試作用。(國家旅游局、外交部、國家發展改革委、公安部、財政部、商務部、海關總署、稅務總局等)
完善旅游推廣體系,塑造“美麗中國”形象。加強旅游、外宣合作,健全中央與地方、政府與企業以及部門間聯動的旅游宣傳推廣體系,發揮專業機構市場推廣優勢。實施入境旅游品牌戰略,推出一批入境旅游品牌和線路。調整優化中國旅游駐外辦事處職能,適時在巴西、南非等地設立旅游辦事機構。實施中國旅游網絡營銷工程、海外公眾旅游宣傳推廣工程,促進入境旅游持續穩定增長。(國家旅游局、中央宣傳部、中央編辦、外交部、文化部)
第三節 深化與港澳臺旅游合作
一、支持港澳地區旅游發展
創新粵港澳區域旅游合作協調機制,推進便利化建設和一體化發展。支持粵港澳大灣區旅游合作,發揮粵港澳對接廣西、福建等內地沿海省份的重要節點作用,開發一程多站旅游線路。支持香港建設多元旅游平臺。推動澳門世界旅游休閑中心建設,支持澳門會展業發展,支持澳門舉辦世界旅游經濟論壇。推動粵澳、閩澳聯合開發海上絲綢之路旅游產品,打造旅游精品線路。(國家旅游局、交通運輸部、商務部、國務院港澳辦等)
二、深化對臺旅游交流
鞏固旅游在兩岸人員交往中的主渠道作用,發揮旅游在增進兩岸同胞情感、促進兩岸關系和平發展方面的積極作用。推動大陸居民赴臺旅游健康有序發展,提升大陸居民赴臺旅游品質、安全保障水平等。推進兩岸鄉村旅游、郵輪旅游、旅游文創等領域合作。支持平潭國際旅游島、福州新區、江蘇昆山等建設成為兩岸旅游產業合作示范區。推進海峽西岸經濟區與臺灣、廈門與金門、福州與馬祖區域旅游合作。支持環海峽旅游圈建設。(國務院臺辦、公安部、商務部、國家旅游局)
三、擴大旅游對港澳臺開放
依托中國(廣東)自由貿易試驗區、中國(福建)自由貿易試驗區,開展對港澳臺旅游先行先試。探索自由貿易試驗區有關涉旅政策措施相互延伸。推進郵輪游艇旅游合作發展,支持香港郵輪母港建設和粵澳游艇自由行。加強與港澳臺青少年的游學交流,定期組織港澳臺青少年赴內地(大陸)開展游學活動。(國家旅游局、公安部、交通運輸部、商務部、國務院港澳辦、國務院臺辦等)
四、規范赴港澳臺旅游市場秩序
加強與港澳臺旅游部門合作,完善旅游安全保障和預警機制,提升突發事件應急處理能力,共同打擊以不合理低價組織的團隊游和其他違法違規的不正當競爭行為。建立健全大陸居民赴臺游保險機制,擴大大陸居民赴臺旅游保險覆蓋面。(國家旅游局、公安部、國務院港澳辦、國務院臺辦、保監會)
第四節 有序發展出境旅游
推動出境旅游目的地國家和地區簡化簽證手續、縮短簽證申辦時間,擴大短期免簽證、口岸簽證范圍。將中文電視廣播等媒體落地、改善中文接待環境、中文報警服務、中國公民安全保障措施和游客合法權益保障等納入中國公民出境旅游目的地管理體系。完善出境旅游服務保障體系,加強境外旅游保險、旅游救援合作。推動建立與有關國家和地區旅游安全預警機制和突發事件應急處理合作機制。加強與友好國家客源互送合作。(國家旅游局、外交部、公安部、新聞出版廣電總局、保監會)
第五節 提升旅游業國際影響力
一、實施旅游業“走出去”戰略
將旅游業“走出去”發展納入國家“走出去”戰略,制定旅游業“走出去”戰略規劃。完善支持旅游企業“走出去”政策服務平臺,支持有條件的旅游企業統籌利用國際國內兩個市場,建立面向中國公民的海外旅游接待體系。推進自由貿易協定旅游服務貿易談判,推動旅游業雙向開放。(國家旅游局、外交部、國家發展改革委、商務部等)
二、實施國家旅游援外計劃
制定實施國家旅游援外計劃,對“一帶一路”沿線國家、部分發展中國家和地區提供旅游投資、品牌、技術、管理、標準等援助。(商務部、外交部、國家發展改革委、財政部、國家旅游局等)
三、積極參與國際旅游規則制定
在聯合國世界旅游組織、世界旅游業理事會和亞太旅游協會等國際旅游機構中發揮更為重要的作用。培養一批符合國際組織需求的旅游專門人才,創造條件輸送到國際旅游機構,擴大我國在國際旅游機構中的影響力。(國家旅游局、外交部、教育部)
第七章 共建共享 提高人民群眾滿意度
第一節 實施鄉村旅游扶貧工程
通過發展鄉村旅游帶動2.26萬個建檔立卡貧困村實現脫貧。
實施鄉村旅游扶貧重點村環境整治行動。提升旅游扶貧基礎設施,全面提升通村公路、網絡通信基站、供水供電、垃圾污水處理設施水平。規劃啟動“六小工程”,確保每個鄉村旅游扶貧重點村建好一個停車場、一個旅游廁所、一個垃圾集中收集站、一個醫療急救站、一個農副土特產品商店和一批旅游標識標牌。到2020年,完成50萬戶貧困戶“改廚、改廁、改客房、整理院落”的“三改一整”工程。(國家旅游局、國家發展改革委、工業和信息化部、住房城鄉建設部、交通運輸部、國家衛生計生委、國務院扶貧辦等)
開展旅游規劃扶貧公益行動。動員全國旅游規劃設計單位為貧困村義務編制能實施、能脫貧的旅游規劃。(國家旅游局、國務院扶貧辦)
實施旅游扶貧電商行動。支持有條件的鄉村旅游扶貧重點村組織實施“一村一店”。鼓勵在景區景點、賓館飯店、游客集散中心、高速公路服務區等場所開辟農副土特產品銷售專區。(國家旅游局、工業和信息化部、交通運輸部、國務院扶貧辦)
開展萬企萬村幫扶行動。組織動員全國1萬家大型旅游企業、賓館飯店、景區景點、旅游規劃設計單位、旅游院校等單位,通過安置就業、項目開發、輸送客源、定點采購、指導培訓等方式幫助鄉村旅游扶貧重點村發展旅游。(國家旅游局、教育部、國務院扶貧辦等)
實施金融支持旅游扶貧行動。落實國家對貧困戶扶貧小額信貸、創業擔保貸款等支持政策。完善景區帶村、能人帶戶、“企業(合作社)+農戶”等扶貧信貸政策,鼓勵金融機構加大對旅游扶貧項目的信貸投入。(人民銀行、國家旅游局、國務院扶貧辦、銀監會等)
實施旅游扶貧帶頭人培訓行動。設立鄉村旅游扶貧培訓基地,建立鄉村旅游扶貧專家庫,組織全國鄉村旅游扶貧重點村村官和扶貧帶頭人開展鄉村旅游培訓。(國家旅游局、國務院扶貧辦)
啟動旅游扶貧觀測點計劃。設立全國鄉村旅游扶貧觀測中心,對鄉村旅游扶貧精準度和實效性進行跟蹤觀測,為有效推進鄉村旅游扶貧工作提供決策依據。(國家旅游局、國務院扶貧辦)
第二節 實施旅游創業就業計劃
建設面向旅游創新創業的服務平臺。支持各類旅游產業發展孵化器建設。開展國家旅游文創示范園區、國家旅游科技示范園區、國家旅游創業示范園區和示范企業、示范基地建設。舉辦中國旅游創新創業大賽。推動旅游共享經濟商業模式創新,開展互聯網約車、民宿旅游接待、分時度假等共享經濟試點項目。建設國家旅游就業需求服務平臺,提供人才資源、就業信息等。完善居民參與旅游發展利益共享機制,鼓勵旅游企業為當地居民提供工作崗位和就業機會。(國家旅游局、國家發展改革委、科技部、工業和信息化部、人力資源社會保障部、工商總局)
第三節 規范旅游市場秩序
一、創新旅游監管機制
發揮各級政府的主導作用和旅游部門的主管作用,明確各相關部門責任,著力解決執法難、執法軟問題。發布全國旅游秩序指數,建立重點地區旅游市場監管機制,完善旅游糾紛調解機制,健全互聯網旅游企業監管體系。完善“12301”旅游投訴受理機制。嚴厲打擊擾亂旅游市場秩序的違法違規行為,切實維護旅游者合法權益。(國家旅游局、工業和信息化部、公安部、工商總局等)
二、建立健全旅游誠信體系
建立健全旅游從業者、經營者和消費者的信用體系。將旅游失信行為納入社會信用體系記錄范圍,及時發布旅游失信行為信息記錄。推進旅游失信行為記錄和不文明行為記錄與全國信用信息共享平臺共享,開展聯合懲戒。發揮旅游行業協會的自律作用,引導旅游經營者誠信經營。(國家旅游局、中央文明辦、國家發展改革委、公安部、商務部、工商總局等)
三、開展專項治理行動
依法打擊不合理低價游、強迫或變相強迫旅游消費、虛假廣告行為,集中處理典型案件,查處違法違規企業和從業人員。聯合有關國家和地區,推進旅游市場秩序常態化治理。發揮旅游志愿者、社會監督員及新聞媒體對各類旅游企業和從業人員的社會監督作用。(國家旅游局、中央宣傳部、外交部、公安部、工商總局)
四、引導旅游者理性消費
規范旅游合同管理,加強旅游信息引導,提高旅游者自我防范意識,自覺抵制不合理低價游。增強旅游者合同意識和契約精神,引導理性消費、依法維權。(國家旅游局、中央宣傳部、公安部、新聞出版廣電總局等)
第四節 大力推進文明旅游
加強宣傳教育,建立文明旅游法規體系,落實旅游文明行為公約和行動指南。開展“為中國加分”文明旅游主題活動,征集“中國旅游好故事”。選樹旅游行業文明單位、青年文明號,評選文明旅游公益大使,培養一批能夠講好中國故事的導游人員。完善旅游不文明行為記錄制度,建立信息通報機制,加大懲戒力度。(中央宣傳部、中央文明辦、國家旅游局等)
加強旅游志愿者隊伍建設。推進旅游志愿服務制度體系建設,完善旅游志愿者管理激勵制度。開展志愿服務公益行動,建立一批旅游志愿服務工作站。培育先進模范志愿者、志愿者組織,樹立中國旅游志愿者良好形象。依法登記管理旅游志愿者組織。(國家旅游局、中央文明辦、民政部等)
第五節 構筑旅游安全保障網
一、加強旅游安全制度建設
完善旅游安全管理制度,強化有關部門安全監管責任。建立健全旅游安全預警機制,加強境外旅行安全提示、熱點景區景點最大承載量警示、旅游目的地安全風險提示。落實旅行社、旅游飯店、旅游景區安全規范。做好高風險旅游項目安全管理。(國家旅游局、外交部、公安部)
二、強化重點領域和環節監管
強化對客運索道、大型游樂設施等特種設備的安全監察及景區地質災害安全管理。落實旅游客運車輛“導游專座”制度。推動旅游客運車輛安裝衛星定位裝置并實行聯網聯控,建設旅游包車安全運營及動態監管平臺。實施旅游用車聯合檢查制度。加強旅游節慶活動安全管理。加強景區景點最大承載量管控。加強旅游場所消防基礎設施建設,落實消防安全主體責任。(國家旅游局、公安部、國土資源部、交通運輸部、質檢總局等)
三、加快旅游緊急救援體系建設
健全旅游突發事件應對機制。完善旅游突發事件信息報送和應急值守制度,完善應急預案體系。建設國家旅游應急管理指揮平臺。推動建立政府救助與商業救援相結合的旅游緊急救援體系,推進國家旅游緊急救援基地建設,鼓勵有條件的旅游企業建立緊急救援隊伍。(國家旅游局、公安部、國土資源部、安全監管總局等)
四、深化旅游保險合作機制
完善旅游保險產品,提高保險保障額度,擴大保險覆蓋范圍,提升保險理賠服務水平。完善旅行社責任保險機制,推動旅游景區、賓館飯店、旅游大巴及高風險旅游項目旅游責任保險發展。加強與重點出境旅游目的地開展旅游保險合作,建立健全出境旅游保險保障體系。(國家旅游局、保監會等)
第六節 實施旅游服務質量提升計劃
推進旅游標準化建設,完善標準體系,建立政府主導與市場自主相互銜接、協同發展的旅游標準制修訂機制。加大對旅游標準化的宣傳推廣力度,開展旅游標準化試點示范,加強旅游標準實施績效評估。(國家旅游局、質檢總局)
深入實施《旅游質量發展綱要(2013—2020年)》,加快建立以游客評價為主的旅游目的地評價機制。開展“品質旅游”宣傳推廣活動,鼓勵旅游企業公布服務質量承諾和執行標準,實施旅游服務質量標桿引領計劃。建立優質旅游服務商目錄,推出優質旅游服務品牌。(國家旅游局、工商總局、質檢總局)
第八章 深化改革 完善旅游發展保障體系
第一節 推進旅游綜合管理體制改革
鼓勵各地成立由地方政府牽頭的旅游業發展領導協調機構。推動旅游綜合管理體制改革,增強旅游部門綜合協調和行業統籌能力。加強旅游執法隊伍和市場監管、司法仲裁等機構建設。(國家旅游局等)
推進旅游業改革創新先行區發展。到2020年,打造50個先行區,進一步完善旅游業統籌協調機制,實現土地、財政、資源、假日、金融、人才、技術等政策支撐措施基本成熟,旅游產業發展引導和行業管理方式進一步優化。(國家旅游局、科技部、財政部、人力資源社會保障部、國土資源部、人民銀行、稅務總局、國家林業局等)
改革旅游業統計制度,建立健全旅游核算體系,提高旅游業統計服務決策、引導產業發展的能力。建立健全統一規范的全國旅游業數據采集平臺,建立旅游業統計數據共建共享機制。鼓勵采用服務外包等形式,選擇專業統計機構開展旅游業統計抽樣調查。推動建立省級旅游數據中心,改進旅游業統計信息發布方式。加強旅游業統計國際合作,積極參與旅游業統計國際標準和規范制定。(國家旅游局、國家統計局)
第二節 優化景區服務管理機制
建立景區旅游開放備案制度、景區旅游建設與經營項目會商制度、景區建設經營負面清單制度等。推動景區旅游實現特許經營管理,推進經營決策、勞動用工、薪酬制度等去行政化改革。完善景區建設經營活動事中事后監管制度,建立健全景區安全風險評估制度、景區預約預報預訂機制。(國家旅游局、國家發展改革委、住房城鄉建設部等)
第三節 推進導游旅行社體制改革
以市場主導、執業靈活、服務規范、社會監督為目標,推進導游體制改革,建立適應市場需求的導游準入制度。改革導游注冊制度,明確導游資格證終身有效。依法開展導游自由執業改革試點,完善旅行社委派執業制度,打破導游異地執業的區域壁壘。建立導游社會化評價與監督體系。改革導游保險保障體系,建立導游品牌制度,完善導游等級評定制度。(國家旅游局、國務院法制辦等)
完善旅行社監管服務平臺,實現行政審批公開、透明、可追溯。健全旅行社退出機制,實現動態調整。優化完善旅行社分社網點設立、旅行社質量保證金、旅行社委托招徠、出境旅游保險等方面政策。(國家旅游局、國務院法制辦等)
第四節 強化政策扶持
一、落實職工帶薪休假制度
將落實職工帶薪休假制度納入各地政府議事日程,制定帶薪休假制度實施細則或實施計劃,加強監督檢查。鼓勵機關、社會團體、企事業單位引導職工靈活安排休假時間。各單位可根據自身實際情況,并考慮職工本人意愿,將帶薪休假與本地傳統節日、地方特色活動相結合,安排錯峰休假。(人力資源社會保障部、國家旅游局等)
二、加大投入力度
編制旅游基礎設施和公共服務設施建設規劃。中央預算內投資加大對革命老區、民族地區、邊疆地區和貧困地區等旅游公共服務設施建設的支持力度。落實地方政府對旅游基礎設施投入的主體責任。將符合條件的旅游項目納入新農村建設、扶貧開發等專項資金支持范圍。(國家旅游局、國家發展改革委、財政部、交通運輸部、農業部、國務院扶貧辦等)
三、完善土地供給政策
在土地利用總體規劃和城鄉規劃中統籌考慮旅游產業發展需求,合理安排旅游用地布局。在年度土地供應中合理安排旅游業發展用地。優先保障納入國家規劃和建設計劃的重點旅游項目用地和旅游扶貧用地。對使用荒山、荒坡、荒灘及石漠化、邊遠海島土地建設的旅游項目,優先安排新增建設用地計劃指標。農村集體經濟組織可以依法使用建設用地自辦或以土地使用權入股、聯營等方式開辦旅游企業。城鄉居民可以利用自有住宅依法從事旅游經營,農村集體經濟組織以外的單位和個人可依法通過承包經營流轉的方式,使用農民集體所有的農用地、未利用地,從事與旅游相關的種植業、養殖業。(國土資源部、住房城鄉建設部、農業部、國家旅游局、國家海洋局)
四、創新金融支持政策
積極推進權屬明確、能夠產生可預期現金流的旅游相關資產證券化。支持旅游資源豐富、管理體制清晰、符合國家旅游發展戰略和發行上市條件的大型旅游企業上市融資。加大債券市場對旅游企業的支持力度。支持和改進旅游消費信貸,探索開發滿足旅游消費需要的金融產品。(人民銀行、國家旅游局、銀監會、證監會)
五、完善旅游財稅政策
鄉村旅游經營戶可以按規定享受小微企業增值稅優惠政策。鄉村旅游企業在用水、用電、用氣價格方面享受一般工業企業同等政策。結合出境旅游消費增長,統籌研究旅游發展基金征收方式。推廣實施境外旅客購物離境退稅政策。在切實落實進出境游客行李物品監管的前提下,研究進一步增設口岸進境免稅店,引導消費回流。(國家旅游局、國家發展改革委、財政部、商務部、海關總署、稅務總局)
第五節 加強法治建設
適應旅游業發展要求,修訂完善《中國公民出國旅游管理辦法》、《旅行社條例》、《導游人員管理條例》等法規和旅游安全監管、發展規劃、宣傳推廣、公共服務等方面規章制度。落實旅游行政處罰、旅游違法行為法律適用指引,推動研究旅行社、導游收取“傭金”、“小費”法律適用問題。積極參與旅游國際規則的研究制定。推動重點地區開展旅游立法試點,健全地方旅游法規體系。加強旅游執法隊伍建設。加大旅游執法檢查力度,推進依法行政、嚴格執法。(國家旅游局、國務院法制辦等)
第六節 加強人才隊伍建設
一、實施重點人才開發計劃
依托國家重點人才工程、項目、重點學科等,培育一批具有國際影響力的旅游科研機構、高等院校和新型智庫。將旅游人才隊伍建設納入地方重點人才支持計劃。(國家旅游局、教育部、人力資源社會保障部)
一、實施重點人才開發計劃
依托國家重點人才工程、項目、重點學科等,培育一批具有國際影響力的旅游科研機構、高等院校和新型智庫。將旅游人才隊伍建設納入地方重點人才支持計劃。(國家旅游局、教育部、人力資源社會保障部)

二、發展現代旅游職業教育
加強對旅游職業教育改革發展的統籌指導和綜合保障,加快建立適應旅游產業發展需求、產教深度融合、中高職有機銜接、布局結構更加合理的現代旅游職業教育體系。遴選和建設一批職業院校旅游類專業示范點,適時將旅游管理類新專業納入全國技工院校專業目錄。加強專業教師培養培訓,舉辦旅游職業教育骨干“雙師型”教師、旅游管理碩士專業學位(MTA)骨干師資高級研修班。深化校企合作,建設一批旅游職業教育實習實訓基地,開展創新型示范性校企合作項目。辦好全國職業院校技能大賽等相關賽項。推動省部共建旅游院校、共同培養人才。(教育部、人力資源社會保障部、國家旅游局)
三、加強旅游相關學科專業建設
鼓勵高校根據旅游業發展需求,設置酒店管理、會展經濟與管理、旅游管理與服務本科專業。推動適應旅游業發展新形勢的教材建設和數字化課程資源建設共享。(教育部、國家旅游局)
四、加強人才培養國際合作
開展“一帶一路”等國際旅游人才開發合作,推動高校開展國際交流。大力引進海外高端旅游教育人才和創新創業人才,支持旅游專業骨干教師和優秀學生到海外留學進修。(教育部、人力資源社會保障部、國家旅游局)
五、加強旅游基礎研究
整合各方面智力資源,加強我國旅游業發展戰略、布局、管理、制度等研究,形成一批基礎性、戰略性研究成果。支持中國旅游研究院、中國旅游智庫等專業智庫建設。推動成立中國旅游學會,逐步構建旅游智庫群,形成產學研互動的旅游學術共同體。推進中國特色旅游發展理論體系建設,培養和造就一批具有國際視野、學術功底深厚、作風扎實的國家級旅游基礎研究專家隊伍。(國家旅游局、教育部、科技部等)
各地區要結合本地實際制定具體實施方案或者專項規劃,明確工作分工,落實工作責任。各部門要按照職責分工,加強協調配合,明確具體舉措和工作進度,抓緊推進。國家旅游局要加強對本規劃實施情況的評估和監督檢查,及時研究解決本規劃實施過程中出現的新情況、新問題,重大情況及時報告國務院。
加強對旅游職業教育改革發展的統籌指導和綜合保障,加快建立適應旅游產業發展需求、產教深度融合、中高職有機銜接、布局結構更加合理的現代旅游職業教育體系。遴選和建設一批職業院校旅游類專業示范點,適時將旅游管理類新專業納入全國技工院校專業目錄。加強專業教師培養培訓,舉辦旅游職業教育骨干“雙師型”教師、旅游管理碩士專業學位(MTA)骨干師資高級研修班。深化校企合作,建設一批旅游職業教育實習實訓基地,開展創新型示范性校企合作項目。辦好全國職業院校技能大賽等相關賽項。推動省部共建旅游院校、共同培養人才。(教育部、人力資源社會保障部、國家旅游局)
三、加強旅游相關學科專業建設
鼓勵高校根據旅游業發展需求,設置酒店管理、會展經濟與管理、旅游管理與服務本科專業。推動適應旅游業發展新形勢的教材建設和數字化課程資源建設共享。(教育部、國家旅游局)
四、加強人才培養國際合作
開展“一帶一路”等國際旅游人才開發合作,推動高校開展國際交流。大力引進海外高端旅游教育人才和創新創業人才,支持旅游專業骨干教師和優秀學生到海外留學進修。(教育部、人力資源社會保障部、國家旅游局)
五、加強旅游基礎研究
整合各方面智力資源,加強我國旅游業發展戰略、布局、管理、制度等研究,形成一批基礎性、戰略性研究成果。支持中國旅游研究院、中國旅游智庫等專業智庫建設。推動成立中國旅游學會,逐步構建旅游智庫群,形成產學研互動的旅游學術共同體。推進中國特色旅游發展理論體系建設,培養和造就一批具有國際視野、學術功底深厚、作風扎實的國家級旅游基礎研究專家隊伍。(國家旅游局、教育部、科技部等)
各地區要結合本地實際制定具體實施方案或者專項規劃,明確工作分工,落實工作責任。各部門要按照職責分工,加強協調配合,明確具體舉措和工作進度,抓緊推進。國家旅游局要加強對本規劃實施情況的評估和監督檢查,及時研究解決本規劃實施過程中出現的新情況、新問題,重大情況及時報告國務院。
相關文章推薦: