《長江三角洲城市群發展規劃》
來源:未知 日期:2018-06-04 點擊:次
長江三角洲城市群(以下簡稱長三角城市群)是我國經濟最具活力、開放程度最高、創新能力最強、吸納外來人口最多的區域之一,是“一帶一路”與長江經濟帶的重要交匯地帶,在國家現代化建設大局和全方位開放格局中具有舉足輕重的戰略地位。為優化提升長三角城市群,在更高層次參與國際合作和競爭,進一步發揮對全國經濟社會發展的重要支撐和引領作用,依據《國家新型城鎮化規劃(2014—2020 年)》《長江經濟帶發展規劃綱要》《全國主體功能區規劃》《全國海洋主體功能區規劃》,特制定本規劃,作為長三角城市群一體化發展的指導性、約束性文件。
長三角城市群在上海市、江蘇省、浙江省、安徽省范圍內,由以上海為核心、聯系緊密的多個城市組成,主要分布于國家“兩橫三縱”城市化格局的優化開發和重點開發區域。規劃范圍包括:上海市,江蘇省的南京、無錫、常州、蘇州、南通、鹽城、揚州、鎮江、泰州,浙江省的杭州、寧波、嘉興、湖州、紹興、金華、舟山、臺州,安徽省的合肥、蕪湖、馬鞍山、銅陵、安慶、滁州、池州、宣城等 26 市,國土面積 21.17 萬平方公里,2014 年地區生產總值12.67 萬億元,總人口 1.5 億人,分別約占全國的 2.2%、18.5%、11.0%。
規劃期為 2016—2020 年,遠期展望到 2030 年。

圖 1 長三角城市群范圍圖
第一章 規劃背景
長三角城市群正處于轉型提升、創新發展的關鍵階段,必須立足現有基礎,針對突出矛盾和問題,緊緊抓住重大機遇,妥善應對風險挑戰,實現更大跨越,成為我國經濟社會發展的戰略支撐。
第一節 重大意義
以改革創新推動長三角城市群協調發展,有利于促進產業升級,推進以人為核心的新型城鎮化,加快農業現代化,輻射帶動周邊區域和中西部地區發展,增強國家競爭力。
優化提升長三角城市群,是加快形成國際競爭新優勢的必由之路。長三角城市群是我國參與國際競爭的重要平臺。優化提升長三角城市群,全面提高開放水平,集聚創新要素,形成與國際通行規則相適應的投資、貿易制度,培育具有全球影響力的科技創新高地,有利于提升國際國內要素配置能力和效率,帶動國家競爭力的全面增強。
優化提升長三角城市群,是促進區域協調發展的重要途徑。長三角城市群是我國經濟社會發展的重要引擎,是長江經濟帶的引領發展區。優化提升長三角城市群,有利于促進經濟增長和市場空間由東向西、由南向北梯次拓展,推動人口經濟布局更加合理、區域發展更加協調,對推動長江經濟帶創新發展,輻射中西部地區,帶動全國發展都具有重要作用。
優化提升長三角城市群,是提高城鎮化質量的重要舉措。長三角城市群是我國城鎮化基礎最好的地區之一,有條件在更高起點上提升城鎮化質量。優化提升長三角城市群,有利于有序推進農業轉移人口市民化,優化城市群的空間格局,促進大中小城市和小城鎮協調發展,提升城市品質和居民生活質量,為我國新型城鎮化探索經驗。
第二節 發展基礎
區位優勢突出。長三角城市群處于東亞地理中心和西太平洋的東亞航線要沖,是“一帶一路”與長江經濟帶的重要交匯地帶,在國家現代化建設大局和全方位開放格局中具有舉足輕重的戰略地位。交通條件便利,經濟腹地廣闊,擁有現代化江海港口群和機場群,高速公路網比較健全,公鐵交通干線密度全國領先,立體綜合交通網絡基本形成。
自然稟賦優良。長三角城市群濱江臨海,環境容量大,自凈能力強。氣候溫和,物產豐富,突發性惡性自然災害發生頻率較低,人居環境優良。平原為主,土地開發難度小,可利用的水資源充沛,水系發達,航道條件基礎好,產業發展、城鎮建設受自然條件限制和約束小,是我國不可多得的工業化、信息化、城鎮化、農業現代化協同并進區域。
綜合經濟實力強。長三角城市群產業體系完備,配套能力強,產業集群優勢明顯。科教與創新資源豐富,擁有普通高等院校 300多所,國家工程研究中心和工程實驗室等創新平臺近 300 家,人力人才資源豐富,年研發經費支出和有效發明專利數均約占全國30%。國際化程度高,中國(上海)自由貿易試驗區等對外開放平臺建設不斷取得突破,國際貿易、航運、金融等功能日臻完善,貨物進出口總額和實際利用外資總額分別占全國的 32%和 55%。
城鎮體系完備。長三角城市群大中小城市齊全,擁有 1 座超大城市、1 座特大城市、13 座大城市、9 座中等城市和 42 座小城市,各具特色的小城鎮星羅棋布,城鎮分布密度達到每萬平方公里 80多個,是全國平均水平的 4 倍左右,常住人口城鎮化率達到 68%。城鎮間聯系密切,區域一體化進程較快,省市多層級、寬領域的對話平臺和協商溝通比較通暢。

表 1 長三角城市群各城市規模等級
第三節 突出矛盾
上海全球城市功能相對較弱,中心城區人口壓力大。與紐約、東京、倫敦等全球城市相比,上海城市國際競爭力和國際化程度不夠,落戶上海的世界 500 強企業總部僅為紐約 10%,外國人口占常住人口比重僅 0.9%。一般性加工制造和服務業比重過高,國際經濟、金融、貿易和航運中心功能建設滯后。公共資源過度集中,人口過度向中心城區集聚,帶來了交通擁堵、環境惡化、城市運營成本過高等“大城市病”問題。
城市群發展質量不高,國際競爭力不強。制造業附加值不高,高技術和服務經濟發展相對滯后,高品質的城市創業宜居和商務商業環境亟需營造。城市間分工協作不夠,低水平同質化競爭嚴重,城市群一體化發展的體制機制有待進一步完善。人均地區生產總值、地均生產總值等反映效率和效益的指標,與其他世界級城市群相比存在明顯差距。

表 2 長三角城市群與其他世界級城市群比較
注:①長三角城市群數據為 2014 年統計數據。②美國東北部大西洋沿岸城市群包括波士頓、紐約、費城、巴爾的摩、華盛頓等城市及其周邊市鎮。北美五大湖城市群包括芝加哥、底特律、克利夫蘭、匹茲堡、多倫多、蒙特利爾等城市及其周邊市鎮。日本太平洋沿岸城市群包括東京、橫濱、靜岡、名古屋、大阪、神戶、長崎等城市及其周邊市鎮。歐洲西北部城市群包括巴黎、阿姆斯特丹、鹿特丹、海牙、安特衛普、布魯塞爾、科隆等城市及其周邊市鎮。英國中南部城市群包括倫敦、伯明翰、利物浦、曼徹斯特、利茲等城市及其周邊市鎮。相關數據來源于中科院南京地理與湖泊研究所研究報告。
城市包容性不足,外來人口市民化滯后。長三角城市群是我國外來人口最大的集聚地,也是外來人口落戶門檻最高的區域之一。城市群內約有 2500 萬人未在常住城市落戶,未能在教育、就業、醫療、養老、保障性住房等方面均等化享受城鎮居民基本公共服務。城市內部二元矛盾突出,給經濟社會發展帶來諸多風險隱患。

圖 2 主要城市戶籍人口與常住人口城鎮化率差距
城市建設無序蔓延,空間利用效率不高。2013 年長三角城市群建設用地總規模達到 36153 平方公里,國土開發強度達到 17.1%,高于日本太平洋沿岸城市群 15%的水平,后續建設空間潛力不足。上海開發強度高達 36%,遠超過法國大巴黎地區的 21%、英國大倫敦地區的 24%。粗放式、無節制的過度開發,新城新區、開發區和工業園區占地過大,導致基本農田和綠色生態空間減少過快過多,嚴重影響到區域國土空間的整體結構和利用效率。
生態系統功能退化,環境質量趨于惡化。生態空間被大量蠶食,區域碳收支平衡能力日益下降。濕地破壞嚴重,外來有害生物威脅加劇,太湖、巢湖等主要湖泊富營養化問題嚴峻,內陸河湖水質惡化,約半數河流監測斷面水質低于 III 類標準;近岸海域水質呈下降趨勢,海域水體呈中度富營養化狀態。區域性灰霾天氣日益嚴重,江浙滬地區全年空氣質量達標天數少于 250 天。城市生活垃圾和工業固體廢棄物急劇增加,土壤復合污染加劇,部分農田土壤多環芳烴或重金屬污染嚴重。
第四節 重大機遇
國家“一帶一路”和長江經濟帶戰略的實施,為長三角城市群充分發揮區位優勢和開放優勢,更高層次更高水平參與國際合作和競爭帶來了新空間。國家新型城鎮化戰略實施,提出把城市群作為推進新型城鎮化的主體形態,為創新長三角城市群空間管理模式和提升城鎮化質量提供了新動力。全面深化改革進入新階段,市場在資源配置中起決定性作用和更好發揮政府作用,為創新長三角城市群發展模式、建立健全一體化發展體制機制注入了新活力。我國發展進入新常態,要求經濟增長更多依靠科技進步、勞動者素質提升和管理創新,為長三角更好發揮科教創新優勢,推動創新發展、轉型升級帶來了新契機。生態文明理念和綠色城鎮化要求,為推進長三角城市群綠色轉型,促進生態環境步入良性循環軌道指明了新路徑。
第二章 建設具有全球影響力的世界級城市群
深入推進長三角城市群建設,必須堅持世界標準、瞄準國際標桿,充分發揮要素集聚和空間集中效應,補齊短板、消除瓶頸,全面提升國際競爭力和可持續發展能力。 第一節 指導思想全面貫徹黨的十八大和十八屆三中、四中、五中全會以及中央城鎮化工作會議、中央城市工作會議精神,按照“五位一體”總體布局和“四個全面”戰略布局,牢固樹立和貫徹落實創新、協調、綠色、開放、共享的新發展理念,著力加強供給側結構性改革,加快培育新的發展動能,以上海建設全球城市為引領,以共建全球科技創新集群為支撐,以共守生態安全為前提,以健全包容共享的體制機制為保障,構建網絡化、開放型、一體化發展格局,持續在制度創新、科技進步、產業升級、城鄉統籌、全方位開放、綠色發展等方面走在全國前列,聯手打造具有全球影響力的世界級城市群,加快形成國際競爭新優勢,更好服務于“一帶一路”建設和長江經濟帶發展戰略,充分發揮對全國經濟社會發展的重要支撐和引領作用。
第二節 基本原則
——統籌規劃,合理布局。根據資源環境承載能力、現有基礎和發展潛力,優化國土空間開發格局,科學確定城市群邊界、最小生態安全距離和空間結構,統籌經濟社會發展、人口空間分布、陸海資源利用、生態建設和環境保護、基礎設施建設和對內對外開放,形成引領全國在更高層面參與國際合作和競爭的強大引擎。
——分工協作,協同發展。從提升區域整體競爭力出發,發揮各地比較優勢,協調處理好上海與其他城市、沿海沿江城市與腹地城市、中心城市與中小城市的關系,明確城市功能定位,強化錯位發展,協同推進城鄉發展一體化和農業現代化,形成優勢互補、各具特色的協同發展格局。
——改革引領,創新驅動。堅持科技創新和制度創新并進,整合科技創新資源,強化科技成果轉化,共建技術創新鏈和區域協同創新體系,率先實現經濟轉型升級。加快制度創新和先行先試,率先接軌國際經貿規則,率先建立一體化體制機制,當好改革開放排頭兵、科學發展先行者。
——生態文明,綠色發展。將綠色城鎮化理念全面融入城市群建設,尊重自然格局,依托現有山水脈絡等優化城市空間布局形態,構建形成綠色化的生產生活方式和城市建設運營模式,推進生態共保環境共治,加快走出一條經濟發展和生態文明建設相輔相成、相得益彰的新路子。
——市場主導,政府引導。遵循城市群演進的客觀規律,充分發揮市場配置資源的決定性作用,增強城市群轉型升級的內生動力,更好發揮政府在空間開發管制、基礎設施布局、公共服務供給、體制機制建設等方面的作用,有效提升城市群發展質量。
第三節 戰略定位
總體定位。順應時代潮流,服務國家現代化建設大局,從戰略高度優化提升長三角城市群,打造改革新高地、爭當開放新尖兵、帶頭發展新經濟、構筑生態環境新支撐、創造聯動發展新模式,建設面向全球、輻射亞太、引領全國的世界級城市群。
圍繞總體定位,加快在以下發展定位上實現突破:
——最具經濟活力的資源配置中心。圍繞上海國際經濟、金融、貿易、航運中心建設以及中國(上海)自由貿易試驗區建設,加快制度創新和先行先試,成為資源配置效率高、輻射帶動能力強、國際化市場化法制化制度體系完善的資源配置中心。
——具有全球影響力的科技創新高地。瞄準世界科技前沿領域和頂級水平,建立健全符合科技進步規律的體制機制和政策法規,最大程度激發創新主體、創業人才的動力、活力和能力,成為全球創新網絡的重要樞紐,以及國際性重大科學發展、原創技術發明和高新科技產業培育的重要策源地。
——全球重要的現代服務業和先進制造業中心。加快推進產業跨界融合,重點發展高附加值產業、高增值環節和總部經濟,加快培育以技術、品牌、質量、服務為核心的競爭新優勢,打造若干規模和水平居國際前列的先進制造產業集群,形成服務經濟主導、智能制造支撐的現代產業體系。
——亞太地區重要國際門戶。服務國家“一帶一路”戰略,提高開放型經濟發展水平,打造在亞太乃至全球有重要影響力的國際金融服務體系、國際商務服務體系、國際物流網絡體系,在更高層次參與國際合作和競爭。
——全國新一輪改革開放排頭兵。加快推進簡政放權、放管結合、優化服務改革,統籌綜合配套改革試點和開放平臺建設,復制推廣自由貿易試驗區、自主創新示范區等成熟改革經驗,在政府職能轉變、要素市場一體化建設、公共服務和社會事業合作、體制機制創新等方面先行先試。在提升利用外資質量和水平、擴大服務業對外開放、集聚國際化人才、探索建立自由貿易港區等方面率先突破,加快探索形成可復制可推廣的新經驗新模式,形成引領經濟發展新常態的體制機制和發展方式。
——美麗中國建設示范區。牢固樹立并率先踐行生態文明理念,依托江河湖海豐富多彩的生態本底,發揮歷史文化遺產眾多、風景資源獨特、水鄉聚落點多面廣等優勢,優化國土空間開發格局,共同建設美麗城鎮和鄉村,共同打造充滿人文魅力和水鄉特色的國際休閑消費中心,形成青山常在、綠水常流、空氣常新的生態型城市群。
第四節 發展目標
中期目標。到 2020 年,基本形成經濟充滿活力、高端人才匯聚、創新能力躍升、空間利用集約高效的世界級城市群框架,人口和經濟密度進一步提高,在全國 2.2%的國土空間上集聚 11.8%的人口和 21%的地區生產總值。
——集約緊湊、疏密有致的空間格局基本形成。空間開發管制和環境分區控制制度全面建立,建設用地蔓延趨勢得到有效遏制,開發強度得到有效控制,劃入生態保護紅線的區域面積占比穩定在15%以上,基本形成與資源環境承載能力相適應的總體格局。城市開發邊界、永久基本農田和生態保護紅線制度得到有效實施,特大城市和大城市建設用地實現由增量擴張向存量挖潛轉變,上海建設用地規模實現減量化。
——高附加值現代產業體系和區域協同創新體系全面形成。服務經濟為主導、智能制造為支撐的現代產業體系更加健全,優勢制造領域競爭力進一步增強,形成一批具有較強國際競爭力的跨國公司和產業集群。區域協同創新體系更加完善,科技創新能力顯著增強,引領和支撐國家創新驅動發展的核心作用進一步凸顯。
——保障有力的支撐體系和生態格局全面建立。樞紐型、功能性、網絡化的基礎設施體系全面建成,省際基礎設施共建共享、互聯互通水平顯著提升。生態環境質量總體改善,區域突出環境問題得到有效治理,一體化、多層次、功能復合的區域生態網絡基本形成,江河湖海、丘陵山地等多元化生態要素得到有效保護,江南水鄉、皖南古村、濱海漁莊的歷史文脈得到有效保護和傳承。
——城市群一體化發展的體制機制更加健全。阻礙生產要素自由流動的行政壁壘和體制機制障礙基本消除,統一市場基本形成,戶籍人口城鎮化率穩步提高,公共服務共建共享、生態環境聯防聯治的機制不斷健全,城市群成本分擔和利益共享機制不斷創新,省際毗鄰重點地區一體化步伐加快,多元化主體參與、多種治理模式并存的城市群治理機制建設取得突破。
遠期目標。到 2030 年,長三角城市群配置全球資源的樞紐作用更加凸顯,服務全國、輻射亞太的門戶地位更加鞏固,在全球價值鏈和產業分工體系中的位置大幅躍升,國際競爭力和影響力顯著增強,全面建成全球一流品質的世界級城市群。 第三章 構建適應資源環境承載能力的空間格局依據資源環境承載能力,優化提升核心地區,培育發展潛力地區,促進國土集約高效開發,形成“一核五圈四帶”網絡化空間格局。
第一節 強化主體功能分區的基底作用
依據主體功能區規劃,按照國土開發強度、發展方向以及人口集聚和城鄉建設的適宜程度,將國土空間劃分為優化開發區域、重點開發區域、限制開發區域三種類型。優化開發區域,是指資源環境承載能力出現階段性飽和的地區,主要分布在上海、蘇南、環杭州灣等地區。要率先轉變空間開發模式,嚴格控制新增建設用地規模和開發強度,適度擴大農業和生態空間。

圖 3 長三角城市群主體功能區示意圖
重點開發區域,是指資源環境承載能力還具有較大潛力的地區,主要分布在蘇中、浙中、皖江、沿海部分地區。要強化產業和人口集聚能力,適度擴大產業和城鎮空間,優化農村生活空間,嚴格保護綠色生態空間。
限制開發區域,是指生態敏感性較強、資源環境承載能力較低的地區,主要分布在蘇北、皖西、浙西等的部分地區。要嚴格控制新增建設用地規模,實施城鎮點狀集聚開發,加強水資源保護、生態修復與建設,維護生態系統結構和功能穩定。
第二節 推動人口區域平衡發展
嚴格控制上海中心城區人口規模。合理確定全市特別是中心城區人口規模調控目標,堅持政府引導與市場機制相結合,推動以產業升級調整人口存量、以功能疏解調控人口增量。優化公共服務資源配置,引導人口向郊區、重點小城鎮和臨滬城市合理分布。采取積分制等方式設置階梯式落戶通道調控落戶規模和節奏。探索建立戶籍人口有進有出、雙向流動的新機制。
適度控制其他優化開發區域人口過快增長。特大城市中心城區等其他優化開發區域,采取完善衛星城配套功能、強化與周邊中小城市聯動發展等措施,推動人口合理分布;通過產業升級和功能疏解等方式,有效控制人口過快集聚。
引導人口加快向重點開發區域集聚。合肥、南通、揚州、泰州、寧波、紹興、臺州、蕪湖、馬鞍山、滁州、宣城等城市,要積極發展特色產業,有效承接產業轉移,合理布局產業空間,促進產城融合,提升公共產品和公共服務水平,營造宜居環境,提高人口吸引集聚能力。全面放開蕪湖、馬鞍山、鹽城、泰州等城市落戶限制,有效降低合肥等城市落戶門檻。

表 3 各市市域常住人口預測 單位:萬人
第三節 構建“一核五圈四帶”的網絡化空間格局
促進形成網絡化空間格局。發揮上海龍頭帶動的核心作用和區域中心城市的輻射帶動作用,依托交通運輸網絡培育形成多級多類發展軸線,推動南京都市圈、杭州都市圈、合肥都市圈、蘇錫常都市圈、寧波都市圈的同城化發展,強化沿海發展帶、沿江發展帶、滬寧合杭甬發展帶、滬杭金發展帶的聚合發展,構建“一核五圈四帶”的網絡化空間格局。
提升上海全球城市功能。按照打造世界級城市群核心城市的要求,加快提升上海核心競爭力和綜合服務功能,加快建設具有全球影響力的科技創新中心,發揮浦東新區引領作用,推動非核心功能疏解,推進與蘇州、無錫、南通、寧波、嘉興、舟山等周邊城市協同發展,引領長三角城市群一體化發展,提升服務長江經濟帶和“一帶一路”等國家戰略的能力。

圖 4 長三角城市群空間格局示意圖
促進五個都市圈同城化發展。
——南京都市圈。包括南京、鎮江、揚州三市。提升南京中心城市功能,加快建設南京江北新區,加快產業和人口集聚,輻射帶動淮安等市發展,促進與合肥都市圈融合發展,打造成為區域性創新創業高地和金融商務服務集聚區。
——杭州都市圈。包括杭州、嘉興、湖州、紹興四市。發揮創業創新優勢,培育發展信息經濟等新業態新引擎,加快建設杭州國家自主創新示范區和跨境電子商務綜合試驗區、湖州國家生態文明先行示范區,建設全國經濟轉型升級和改革創新的先行區。
——合肥都市圈。包括合肥、蕪湖、馬鞍山三市。發揮在推進長江經濟帶建設中承東啟西的區位優勢和創新資源富集優勢,加快建設承接產業轉移示范區,推動創新鏈和產業鏈融合發展,提升合肥輻射帶動功能,打造區域增長新引擎。
——蘇錫常都市圈。包括蘇州、無錫、常州三市。全面強化與上海的功能對接與互動,加快推進滬蘇通、錫常泰跨江融合發展。建設蘇州工業園國家開放創新綜合試驗區,發展先進制造業和現代服務業集聚區,推進開發區城市功能改造,加快生態空間修復和城鎮空間重塑,提升區域發展品質和形象。
——寧波都市圈。包括寧波、舟山、臺州三市。高起點建設浙江舟山群島新區和江海聯運服務中心、寧波港口經濟圈、臺州小微企業金融服務改革創新試驗區。高效整合三地海港資源和平臺,打造全球一流的現代化綜合樞紐港、國際航運服務基地和國際貿易物流中心,形成長江經濟帶龍頭龍眼和“一帶一路”戰略支點。
促進四條發展帶聚合發展。
——滬寧合杭甬發展帶。依托滬漢蓉、滬杭甬通道,發揮上海、南京、杭州、合肥、寧波等中心城市要素集聚和綜合服務優勢,積極發展服務經濟和創新經濟,成為長三角城市群吸聚最高端要素、匯集最優秀人才、實現最高產業發展質量的中樞發展帶,輻射帶動長江經濟帶和中西部地區發展。
——沿江發展帶。依托長江黃金水道,打造沿江綜合交通走廊,促進長江岸線有序利用和江海聯運港口優化布局,建設長江南京以下江海聯運港區,推進皖江城市帶承接產業轉移示范區建設,打造引領長江經濟帶臨港制造和航運物流業發展的龍頭地區,推動跨江聯動和港產城一體化發展,建設科技成果轉化和產業化基地,增強對長江中游地區的輻射帶動作用。
——沿海發展帶。堅持陸海統籌,協調推進海洋空間開發利用、陸源污染防治與海洋生態保護。合理開發與保護海洋資源,積極培育臨港制造業、海洋高新技術產業、海洋服務業和特色農漁業,推進江海聯運建設,打造港航物流、重化工和能源基地,有序推進濱海生態城鎮建設,加快建設浙江海洋經濟示范區和通州灣江海聯動開發示范區,打造與生態建設和環境保護相協調的海洋經濟發展帶,輻射帶動蘇皖北部、浙江西南部地區經濟全面發展。
——滬杭金發展帶。依托滬昆通道,連接上海、嘉興、杭州、金華等城市,發揮開放程度高和民營經濟發達的優勢,以中國(上海)自由貿易試驗區、義烏國際貿易綜合改革試驗區為重點,打造海陸雙向開放高地,建設以高技術產業和商貿物流業為主的綜合發展帶,統籌環杭州灣地區產業布局,加強與衢州、麗水等地區生態環境聯防聯治,提升對江西等中部地區的輻射帶動能力。
第四節 打造一體化城鄉體系
構筑功能一體、空間融合的城鄉體系。培育區域性生產、貿易、高端服務、交通運輸、創新、旅游等特色職能,形成以區域中心城市為核心、功能節點城市(鎮)為紐帶、鄉村地域為支撐,生態空間開敞、城鄉風貌各異,緊湊型、網絡化的一體化城鄉體系。推進市域城鄉一體化發展。以市域空間為整體推進規劃和建設,嚴格劃定城市開發邊界、永久基本農田和生態保護紅線,統籌城鎮建設、基礎設施布局、農田保護、產業集聚、村落分布、生態涵養,推進農村一二三產業融合發展,加強“菜籃子”工程建設。
強化特大鎮對城鄉體系的支撐作用。要加快推進特大鎮行政管理體制改革,開展特大鎮功能設置試點和設市模式改革創新試點,在降低行政成本和提升行政效率的基礎上不斷拓展特大鎮功能,充分發揮長三角城市群數量眾多的特大鎮作為區域生產網絡重要節點的作用。
第四章 創新驅動經濟轉型升級
實施創新驅動發展戰略,營造大眾創業萬眾創新良好生態,立足區域高校科研院所密集、科技人才資源豐富優勢,面向國際國內聚合創新資源,健全協同創新機制,構建協同創新共同體,培育壯大新動能,加快發展新經濟,支撐引領經濟轉型升級,增強經濟發展內生動力和活力。 第一節 共建內聚外合的開放型創新網絡構建協同創新格局。建設以上海為中心、寧杭合為支點、其他城市為節點的網絡化創新體系。強化上海創新思想策源、知識創造、要素集散等功能,加快張江國家自主創新示范區建設,重點提升原始創新和技術服務能力。挖掘蘇浙皖創新資源,加快蘇南國家自主創新示范區、杭州國家自主創新示范區、合蕪蚌自主創新綜合試驗區建設,集中打造南京、杭州、合肥、寧波等創新節點,重點提升應用研究和科技成果轉化能力。
培育壯大創新主體。建立健全企業主導產業技術研發創新的體制機制,促進創新要素向企業集聚。鼓勵大型企業發揮創新骨干作用,加快培育科技型中小企業和創新型企業,支持企業整合利用國內外創新資源。深化科研院所改革,推動企業、高校和科研機構加強產學研合作,探索建立具有國際一流水平的創新實驗室和創新中心,加快區域科技成果轉化。
共建共享創業創新平臺。大力推進大眾創業萬眾創新,加快“雙創”示范基地建設,完善創業培育服務,打造創業服務與創業投資結合、線上與線下結合的開放式服務載體。積極融入全球創新網絡,依托豐富科教資源,加快推進創新平臺建設。打通學科間、院校間、機構間的界限,建設世界級大科學設施集群,打造以基礎性和原創性研究為主的協同創新平臺。研究建立長三角城市群技術交易中心和專利信息資源庫,加強科技資源交流共享。聯合組建技術轉移服務機構,加快推進國家技術轉移東部中心建設,打通高校、科研機構和企業間科技成果轉移轉化通道,打造主要面向市場和應用的成果轉化平臺。加強檢驗檢測公共技術服務平臺建設。構建軍民融合服務創新平臺,推動先進技術雙向轉移轉化。
第二節 推進創新鏈產業鏈深度融合
強化主導產業鏈關鍵領域創新。以產業轉型升級需求為導向,聚焦電子信息、裝備制造、鋼鐵、石化、汽車、紡織服裝等產業集群發展和產業鏈關鍵環節創新,改造提升傳統產業,大力發展金融、商貿、物流、文化創意等現代服務業,加強科技創新、組織創新和商業模式創新,提升主導產業核心競爭力。

依托優勢創新鏈培育新興產業。積極利用創新資源和創新成果培育發展新興產業,加強個性服務、增值內容、解決方案等商業模式創新,積極穩妥發展互聯網金融、跨境電子商務、供應鏈物流等新業態,推動創新優勢加快轉化為產業優勢和競爭優勢。

第三節 營造創新驅動發展良好生態
優化專業服務體系。鼓勵共建創新服務聯盟,培育協同創新服務機構,強化技術擴散、成果轉化、科技評估和檢測認證等專業化服務。發展“孵化+創投”模式,建設創客空間,集成提供創業輔導、市場開拓、融資擔保等鏈式孵化服務。在充分利用現有科技資源、統籌考慮現有科研布局的基礎上,支持科研院所、科技中介按程序設立異地分支機構,提供專利挖掘、申請、維護和管理等服務。加強中小企業公共服務平臺網絡建設,增加知識產權、教育培訓、投融資等一站式服務。有條件的地方繼續探索通過創新券、創業券等新模式,加強對創新企業在人才培訓、管理咨詢、檢驗檢測、質量品牌等方面的公共服務。
健全協同創新機制。加強區域創新資源整合,集合優質資源與優勢平臺,加快形成科教資源共建共享的機制,推進人才聯合培養和科技協同攻關。優化區域創新組織方式,設立長三角城市群協同創新中心,深化區域創新研發、集成應用、成果轉化協作。深入實施知識產權戰略行動計劃,完善統一的知識產權價值評估機制,健全長三角城市群知識產權審判體系。鼓勵社會資本投資知識產權運營領域,創新知識產權投融資產品,探索知識產權證券化,完善知識產權信用擔保機制。充分利用國家科技成果轉化引導基金,通過股權投入、風險補償等形式,支持科技研發與成果轉化。
營造有利于創新人才脫穎而出的環境。實施更加積極的人才政策,加強區域聯動,加大引進具有世界水平的科學家、科技領軍人才、工程師和高水平創新團隊力度。探索構建創新型人才培養模式,積極培養高技能人才、職業經理人和中層管理人員。完善人才激勵機制,健全科研人才雙向流動機制,充分激發人才活力。
第五章 健全互聯互通的基礎設施網絡
統籌推進交通、信息、能源、水利等基礎設施建設,推進軍地資源優化配置、功能兼容、合理共享,構建布局合理、設施配套、功能完善、安全高效的現代基礎設施網絡,提升基礎設施互聯互通和服務水平。
第一節 構筑以軌道交通為主的綜合交通網絡
完善城際綜合交通網絡。依托國家綜合運輸大通道,以上海為核心,南京、杭州、合肥為副中心,以高速鐵路、城際鐵路、高速公路和長江黃金水道為主通道的多層次綜合交通網絡。增強京滬高鐵、滬寧城際、滬杭客專、寧杭客專等既有鐵路城際客貨運功能。推進滬寧合、滬杭、合杭甬、寧杭、合安、寧蕪安等主要骨干城際通道建設。規劃建設上海—南通—泰州—南京—合肥、南通—蘇州—嘉興、上海—蘇州—湖州、上海—嘉興—寧波、安慶—黃山等鐵路(含城際鐵路),以及上海—南通跨江通道等城際通道建設,提高城際鐵路對 5 萬以上人口城鎮、高等級公路對城鎮的覆蓋水平。
優化區域高速公路布局,健全區域協作機制,加強高速公路管理設施與安全防護設施建設,提升滬寧合、寧杭、合蕪等高速公路的通行能力、應急保障能力和安全防護水平。發揮長三角高等級航道作用,提升城際貨運能力。提升綜合交通樞紐輻射能力。著力打造上海國際性綜合交通樞紐,加快建設南京、杭州、合肥、寧波等全國性綜合交通樞紐,以

圖 5 長三角城市群綜合交通網規劃示意圖
及南通、蕪湖、金華等區域性綜合交通樞紐,提升輻射能力與水平。按照“零距離換乘,無縫化銜接”的要求,著力打造集鐵路、公路、民航、城市交通于一體的綜合客運樞紐,大力推進綜合貨運樞紐和物流園區建設。以上海國際航運中心為核心,優化整合沿海沿江港口,形成分工合理、協同發展、軍民融合的長三角現代化港口群。構建以上海為核心、分工協作、差異化發展的多層級機場體系。拓展上海浦東國際機場國際輻射功能,提升上海虹橋、杭州、南京等樞紐機場能力,強化合肥、寧波、無錫等干線機場能力,建設蕪湖、蚌埠、滁州等支線機場,推進軍民合用機場建設。大力發展通用航空,合理布局通用機場建設。實現長三角城市群航線網絡覆蓋全球各大區域的主要國家和城市,連通國內省會城市、重要樞紐及干支線民用運輸機場。深化機場群與綜合交通運輸體系的融合。推進以樞紐機場為核心的臨空經濟區發展。
加快打造都市圈交通網。加快上海城市軌道交通網建設,提升中心城區地鐵、輕軌網絡化水平,建設連通中心城區和郊區城鎮的市域(郊)鐵路,適時研究延伸至蘇州、南通、嘉興等臨滬地區。加快構建各都市圈同城化交通網,強化南京、杭州、合肥、蘇州、寧波城市軌道交通網,推進無錫、常州等城市軌道交通主骨架建設,加快都市圈城際鐵路(市域鐵路)建設,形成中心城市與周邊重要城鎮間以軌道交通為骨干、公路交通為基礎的交通網絡。
暢通對外綜合運輸通道。統籌協調長三角城市群對外通道建設,打造長江黃金水道及長三角高等級航道網,規劃建設沿江高速鐵路,構筑與長江中游、成渝以及滇中、黔中城市群間的大能力、高速化運輸通道。建設沿海鐵路,強化與海峽西岸、山東半島等地區間的聯系。打通跨區域高速公路主通道、普通國省干線通道的“斷頭路”。
提升運輸服務能力與水平。強化中心城市之間點對點高速客運服務、中心城市與節點城市及節點城市之間快速客運服務、中心城區與郊區之間通勤客運服務。推進城市群內客運交通公交化運營,提供同城化交通服務,推行不同客運方式客票一體聯程和不同城市一卡互通。加快發展鐵水、公鐵、空鐵和江河海聯運,加快船型標準化改造,發展精益物流、共同配送等多樣化專業化城際貨運服務。強化信息資源整合,實現城市群交通信息互通共享。
第二節 構建泛在普惠的信息網絡
實現高速網絡普遍覆蓋。加快建設覆蓋區域、輻射周邊、服務全國、聯系亞太、面向世界的下一代信息基礎設施。完善區域網絡布局,加快通信樞紐和骨干網建設,推進網間互聯寬帶擴容,優化主要城市的通信網絡結構,提升網絡質量。積極發揮上海亞太信息通信樞紐和南京等國家級互聯網骨干直聯點作用,實施新跨太平洋國際海底光纜工程,加快互聯網國際出入口帶寬擴容,全面提升流量轉接能力。促進骨干網、城域網、數據中心和支撐系統 IPv6 升級改造。加快實現無線局域網在熱點區域和重點線路全覆蓋,率先實現城市固網寬帶全部光纖接入。
率先建成智慧城市群。推動電子政務平臺跨部門跨城市橫向對接和數據共享,建立城市群政務信息共享和業務協同機制。加強政府與基礎電信企業及互聯網企業合作,充分整合政府和社會數據,提升城市間協同運用大數據水平。積極推進城市群內地理信息高精度數據全域覆蓋和交換共享,建立統一的地理信息公共服務平臺。推廣大數據、云計算和物聯網應用,加快建設上海、杭州、無錫云計算示范城市,上海、浙江、江蘇國家物聯網重大應用示范工程區域試點省市,以及無錫國家傳感網創新示范區和鹽城國家物聯網技術應用推廣基地。協同推進上海、南京、杭州、合肥、蘇州、寧波、蕪湖等智慧城市建設,統一建設標準,開放數據接口,推動政務、交通等方面的智慧化應用。
促進跨區域信息安全聯防聯控。加強智慧城市網絡安全管理,積極建設“京滬干線”量子通信工程,推動量子通信技術在上海、合肥、蕪湖等城市使用,促進量子通信技術在政府部門、軍隊和金融機構等應用。完善跨網絡、跨行業、跨部門、跨省市的應急聯動機制,積極建設合肥等異地數據災備中心。在城市群內同步規劃、同步設計、同步建設、同步運行基礎信息網絡和重要信息安全保密防護設施,加強要害信息設施和信息資源安全防護。穩步降費完善普惠信息服務。增強電信企業服務能力,多措并舉實現電信資費合理下降。鼓勵電信企業逐步取消城市群異地移動電話漫游通話資費,實現通信一體化和電信市場一體化,降低信息溝通成本。

第三節 提高能源保障水平
調整優化能源結構和布局。統籌推進液化天然氣(LNG)接收站建設,積極利用浙江沿海深水岸線和港口資源,布局大型 LNG接收、儲運及貿易基地,謀劃建設國家級 LNG 儲運基地。加強油氣輸送通道建設,積極利用國內國際資源,促進油源、氣源多元化。優化天然氣使用方式,新增天然氣應優先用于替代燃煤,鼓勵發展天然氣分布式能源等高效利用項目,限制發展天然氣化工項目,有序發展天然氣調峰電站。按照“煉化儲一體化”原則,優化煉油產業結構和布局,統籌新煉廠建設與既有煉廠升級改造,集約化發展煉油加工產業。推進蘇北沿海、浙江沿海、安徽南部核電規劃建設。積極開發利用清潔能源,大力發展陸上、淺近海風電和光伏發電,推動沿海地區發展海洋能發電,穩步拓展生物質能利用方式,科學利用地熱能。除在建項目外,原則上不再新建單純擴大產能的煤礦項目,加快淘汰煤礦落后低效產能,嚴格控制煤炭產能增長。按照安全優先、區別對待、按需消納、互惠互利的原則,積極穩妥利用區外來電。結合區域內電力電量平衡情況,按照國家小火電關停和煤炭等量替代等相關要求,適度建設清潔高效煤電。全面實施燃煤電廠節能改造。
推進能源基礎設施互聯互通。完善長三角主干網架結構,加快皖電東送、浙江沿海東電西送、江蘇北電南送電力輸送通道建設,與“西電東送”、“北電南送”主通道實現互聯互通。加快區際區內石油管網建設,推進寧波、舟山等原油儲備基地建設,創建國家級石油儲備中心,構建清潔快速便捷的油品供應體系。完善天然氣主干管網布局,配套建設天然氣門站和大型 LNG 調峰站,加快天然氣管網互聯互通,增加主干線管道雙向輸送功能。推動完善沿長江清潔能源供應通道建設。加快建設長三角大型煤炭儲配基地,重點在沿海沿江地區建設一批煤炭物流園區。完善煤炭應急儲備體系建設。
加快能源利用方式變革。降低能源消費強度,加強能源消費總量控制。建立健全用能權初始分配制度,培育發展交易市場。推動建筑用能綠色化發展,提高建筑節能設計標準,推進建筑節能改造,推廣被動式超低能耗建筑,新建的政府投資公共建筑、大型公共建筑應當至少利用一種可再生能源,加快節能產品推廣。強化工業領域節能,力爭主要工業領域單位產品能耗達到并優于世界先進水平。推進交通運輸節能,加快提升車用燃油品質,加快發展 LNG車輛、船舶,積極發展純電動汽車和插電式混合動力汽車。

第四節 強化水資源安全保障
提升水資源保障能力。按照“節水優先”的要求,大力推進灌區改造、雨洪資源利用等節約水、涵養水的工程。充分發揮豐富的地表水資源優勢,以解決水質性缺水和保障飲水安全為重點,強化重大引提調水工程建設。加強青草沙水庫等重要水源地保護,加強長江口咸潮倒灌控制,加快太湖流域水環境綜合治理骨干引排工程、舟山大陸引水等工程建設,推進引江濟淮工程前期工作。強化飲用水水源地保護,加大應急備用水源工程建設力度,實施管網互聯互通工程,建立江河水、水庫水和海水淡化互濟的供水保障體系。擴大海水淡化和中水回用規模,在新增工業園區推行海水利用。實行最嚴格水資源管理制度,加快劃定用水總量、用水效率和水功能區限制納污紅線。建立水資源水環境監測預警機制,促進經濟社會發展與水資源環境承載能力相協調。
完善防洪防潮減災綜合體系。加強防災減災綜合能力建設,提高應對各種災害和突發事件的能力。實施長江干流、錢塘江干流、太湖環湖大堤及骨干出入湖河道、長江主要支流、主要入海河流等綜合治理工程,提高防洪防潮能力。加強沿海、沿江、環湖、沿河城市堤防和沿海平原骨干排澇工程建設。統籌流域、區域、城市水利治理標準與布局,依托流域和區域治理,強化城市內部排水系統和蓄水能力建設,有效解決城市內澇問題。推進病險水庫和大中型病險水閘除險加固,全面消除安全隱患。加強河道洲灘的管理與控制利用,統籌協調主要江河上下游和重點海堤防洪減災,建設山洪、臺風災害防治區監測預警系統,加強工程調度,提高防洪防潮減災應急能力。在山洪災害重點區域構建非工程措施與工程措施相結合的山洪災害綜合防御體系。

第六章 推動生態共建環境共治
長三角地區既是經濟發達和人口密集地區,也是生態退化和環境污染嚴重地區。優化提升長三角城市群,必須堅持在保護中發展、在發展中保護,把生態環境建設放在突出重要位置,緊緊抓住治理水污染、大氣污染、土壤污染等關鍵領域,溯源倒逼、系統治理,帶動區域生態環境質量全面改善,在治理污染、修復生態、建設宜居環境方面走在全國前列,為長三角率先發展提供新支撐。
第一節 共守生態安全格局
外聯內通共筑生態屏障。強化省際統籌,推動城市群內外生態建設聯動,建設長江生態廊道,依托黃海、東海、淮河—洪澤湖共筑東部和北部藍色生態屏障,依托江淮丘陵、大別山、黃山—天目山—武夷山、四明山—雁蕩山共筑西部和南部綠色生態屏障。
嚴格保護重要生態空間。貫徹落實國家主體功能區制度,劃定生態保護紅線,加強生態紅線區域保護,確保面積不減少、性質不改變、生態功能不降低。加強自然保護區、水產種質資源保護區的生態建設和修復,維護生物多樣性。嚴格保護沿江、湖泊、山區水庫等飲用水水源保護區和清水通道,研究建立太湖流域生態保護補償機制,保障飲用水安全。全面加強森林公園、重要濕地、天然林保護,提升水源涵養和水土保持功能。加強風景名勝區、地質遺跡保護區管控力度,維護自然和文化遺產原真性和完整性。嚴格控制蓄滯洪區及其他生態敏感區域人工景觀建設。嚴格保護重要濱海濕地、重要河口、重要砂質岸線及沙源保護海域、特殊保護海島及重要漁業海域。嚴格控制特大城市和大城市的建設用地規模,發揮永久基本農田作為城市實體開發邊界作用。

圖 6 長三角城市群生態屏障示意圖
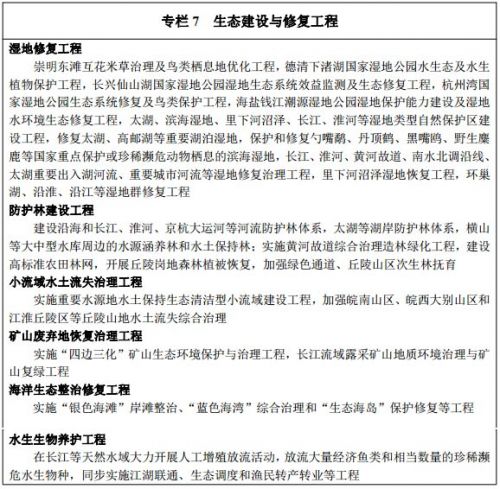
實施生態建設與修復工程。實施濕地修復工程,推進外來有害生物除治,恢復濕地景觀,完善濕地生態功能。實施退耕還林和防護林建設工程,深入推進水土保持林、水源涵養林建設,維持和改善物種棲息地生態環境。實施小流域水土流失治理工程,綜合采用水土保持耕作、林草種植與工程性措施,保護小流域水土資源。實施礦山恢復治理工程,綜合整治關停宕口,推進山體復綠,加大河口和海灣典型生態系統保護力度。實施海洋生態整治修復工程,有效恢復受損的濕地、岸灘、海灣、海島、河口、珊瑚礁等典型海洋生態系統。

第二節 推動環境聯防聯治
深化跨區域水污染聯防聯治。以改善水質、保護水系為目標,建立水污染防治倒逼機制。在江河源頭、飲用水水源保護區及其上游嚴禁發展高風險、高污染產業。加大農業面源污染治理力度,實施化肥、農藥零增長行動,進一步優化畜禽養殖布局和合理控制養殖規模,大力推進畜禽養殖污染治理和資源化利用工程建設。對造紙、印刷、農副產品加工、農藥等重點行業實施清潔化改造,加強長江、錢塘江、京杭大運河、太湖、巢湖等的水環境綜合治理,完善區域水污染防治聯動協作機制。實施跨界河流斷面達標保障金制度。整治長江口、杭州灣污染,全面清理非法和設置不合理的入海排污口,入海河流基本消除劣 V 類水體,沿海地級及以上城市實施總氮、總磷、重金屬污染物排放總量控制,強化陸源污染和船舶污染防治。實施秦淮河、苕溪、滁河等山區小流域以及蘇南、杭嘉湖、里下河、入海河流等平原河網水環境綜合整治工程。

聯手打好大氣污染防治攻堅戰。完善長三角區域大氣污染防治協作機制,統籌協調解決大氣環境問題。優化區域能源消費結構,積極有序發展清潔能源,新增特高壓輸電,建立煤炭消費減量化硬目標,全面推進煤炭清潔利用,到 2017 年上海、江蘇、浙江實現煤炭消費總量負增長。上海、江蘇、浙江新建項目禁止配套建設自備燃煤電站;耗煤項目要實行煤炭減量替代;除熱電聯產外,禁止審批新建燃煤發電項目;現有多臺燃煤機組裝機容量合計達到 30萬千瓦以上的,可按照煤炭等量替代的原則建設大容量燃煤機組。長三角城市群加快現有工業企業燃煤設施天然氣替代步伐,到 2017年基本完成燃煤鍋爐、工業窯爐、自備燃煤電站的天然氣替代改造任務。限制高硫石油焦的進口。加快產業布局結構優化調整,提升區域落后產能淘汰標準,推進重點行業產業升級換代。嚴格執行統一的大氣污染物特別排放限制,加快推進煤電機組超低排放改造,到 2017 年上海、江蘇、浙江 10 萬千瓦及以上煤電機組全部完成超低排放改造。到 2018 年安徽省 30 萬千瓦及以上煤電機組全部完成超低排放改造。加快鋼鐵、水泥、平板玻璃等重點行業及燃煤鍋爐脫硫、脫硝、除塵改造,確保達標排放。推進石化、涂裝、包裝印刷、涂料生產等重點行業揮發性有機物污染治理。加大黃標車和老舊車輛淘汰力度,推進港口船舶、非道路移動機械大氣污染防治,加強對區域超標排放船舶的監管執法力度,確保到 2030 年城市空氣質量全面達標。
全面開展土壤污染防治。堅持以防為主,點治片控面防相結合,加快治理場地污染和耕地污染。制定長三角土壤環境質量標準體系,建立污染土地管控治理清單。搬遷關停工業企業改造過程中應當防范二次污染和次生突發環境事件。搬遷關停工業企業應當開展場地環境調查和風險評估,未進行場地環境調查及風險評估、未明確治理修復責任主體的,禁止土地出讓流轉。集中力量治理耕地污染和大中城市周邊、重污染工礦企業、集中污染治理設施周邊、重金屬污染防治重點區域、集中式飲用水源地周邊、廢棄物堆存場地的土壤污染。對水、大氣、土壤實行協同污染治理,防止產生新的土壤污染。加強規劃管控,嚴格產業項目、礦產資源開發的環境準入,從源頭上解決產業項目和礦產資源開發導致的土壤環境污染問題。
嚴格防范區域環境風險。堅持人民利益至上,牢固樹立安全發展理念,強化重點行業安全治理,加強危險化學品監管,建立管控清單,重點針對排放重金屬、危險廢物、持久性有機污染物和生產使用危險化學品的企業和地區開展突發環境事件風險評估,深入排查安全隱患特別是危險化學品和高毒產品在生產、管理、儲運等各環節的風險源,健全完善責任體系,提高環境安全監管、風險預警和應急處理能力,跨區域集中統籌配置危險品處置中心。加快淘汰高毒、高殘留、對環境和人口健康危害嚴重物質的生產、銷售、儲存和使用,推廣有毒有害原料(產品)替代品。強化沿江、沿海、沿灣化工園區和油品港口碼頭的環境監管與風險防范,建設安全城市群。加強城鎮公用設施使用安全管理,健全城市抗震、防洪、排澇、消防、應對地質災害應急指揮體系,完善城市生命通道系統,加強城市防災避難場所建設,增強抵御自然災害、處置突發事件和危機管理能力。進一步落實企業主體責任、部門監管責任、黨委和政府領導責任,加快健全隱患排查治理體系、風險預防控制體系和社會共治體系,依法嚴懲安全生產領域失職瀆職行為,確保人民群眾生命財產安全。

第三節 全面推進綠色城市建設
推進城市建設綠色化。嚴格城市“三區四線”規劃管理,合理安排城市生態用地,適度擴大城市生態空間,修復城市河網水系,保護江南水鄉特色,讓人們看得到風景、記得住鄉愁。統籌規劃地下地上空間開發,推進城市地下綜合管廊建設,建立健全包括消防、人防、防洪、防震和防地質災害等在內的城市綜合防災體系。推廣低沖擊開發模式,加快建設海綿城市、森林城市和綠色低碳生態城區。發展綠色能源,推廣綠色建筑和綠色建材,構建綠色交通體系。
節約集約利用資源。以節地、節水和節能為重點,強化優化開發區域的城市重要資源總量利用控制,優化重點開發區域的城市資源利用結構和增速控制,加快推動資源循環利用,建設城市靜脈產業基地,提升城市群資源利用總體效率。
推進產業園區循環化和生態化。嚴格控制高耗能、高排放行業發展,支持形成循環鏈接的產業體系。以國家級和省級產業園區為重點,推進循環化改造和生態化升級,實現土地集約利用、廢棄物交換利用、能量梯級利用、廢水循環利用和污染物集中處理。深入推進園區循環化改造試點和生態工業示范園區建設。倡導生活方式低碳化。培育生態文化,引導綠色消費,鼓勵低碳出行,倡導簡約適度、綠色低碳、文明節約的生活方式。推行“個人低碳計劃”,開展“低碳家庭”行動,推進低碳社區建設。
第四節 加強環境影響評價
密切跟蹤本規劃實施對區域生態系統、環境、人民群眾健康產生的影響,重點對資源占用、生態影響、污染排放等方面可能產生的不良影響進行監測評估。對納入規劃的重大基礎設施建設項目依法履行環評審批程序,嚴格土地、環保準入,合理開展項目選址或線路走向設計。建立統一、高效的環境監測體系和跨行政區環境污染與生態破壞聯合防治協調機制。把環境影響問題作為規劃中期評估的重要內容,視中期評估結果對規劃相關內容作相應完善。 第七章 深度融入全球經濟體系放眼全球,接軌世界,深化開放,全面提升國際化水平和全球資源配置能力。
第一節 提升對外開放層次
提高利用外資質量和水平。積極有效引進境外資金、先進技術和管理運營模式,鼓勵外資更多投向先進制造、高新技術、節能環保、現代服務業。鼓勵外資通過并購等方式參與產業鏈整合,參與公共基礎設施等領域建設。鼓勵和支持外資機構將總部、研發中心、運營中心設在長三角地區。
有序擴大服務業對外開放。擴大銀行、保險、證券、養老等市場準入,引導外資更多地投向服務業領域。鼓勵外資企業設立生產性服務業企業,以及各類功能性、區域性總部和分支機構等。發揮中國(上海)自由貿易試驗區在服務業領域先行先試的作用。推進江蘇昆山與臺灣地區的服務業合作試點。
營造國際化營商環境。完善法治化、國際化、便利化營商環境,率先建立同國際貿易投資規則相適應的體制機制。積極探索實行準入前國民待遇加負面清單管理模式,促進內外資企業一視同仁、公平競爭。建立便利跨境電子商務等新型貿易方式的體制,健全服務貿易促進體系。推進大通關建設,加快建設單一窗口,全面推進通關一體化。加強技術性貿易壁壘的預警、研判和應對,不斷完善技術性貿易措施體系,有效破解貿易壁壘和化解貿易磨擦。加快建立社會信用體系,健全市場主體的信用信息數據庫和信用信息共享機制,充分發揮企業信用信息公示系統等信用信息平臺的作用。 第二節 建設高標準開放平臺加快各類海關特殊監管區域整合優化和開放平臺創新升級。從類型、功能、政策和管理四方面推進海關特殊監管區域整合,逐步將各類海關特殊監管區域整合為綜合保稅區。促進海關特殊監管區域發展保稅加工、保稅物流和保稅服務等多元化業務。規范完善海關特殊監管區域稅收政策,促進區內企業參與國際市場競爭。優化結轉監管,提升管理效能,促進區域內外生產加工、物流和相關服務業的深度融合,打造高水平對外開放平臺。加快建設一批新的雙邊多邊開放合作平臺,加快金磚國家新開發銀行及亞太示范電子口岸網絡運營中心建設,高起點推進中德合作(安徽)智慧產業園、中澳現代產業園(舟山)、中意寧波生態園等的建設。
推進自由貿易試驗區建設并加快推廣可復制經驗。瞄準國際標桿,深化自由貿易試驗區改革開放,加快轉變政府職能,探索體制機制創新,在建立以負面清單為核心的外商投資管理制度,以貿易便利化為重點的貿易監管制度、以資本項目可兌換和金融服務業開放為目標的金融創新制度、以政府職能轉變為核心的事中事后監管制度等方面,不斷探索形成可復制、可推廣的試點經驗,率先在長三角城市群實現全覆蓋。
探索建立自由貿易港區。依托舟山港綜合保稅區和舟山江海聯運服務中心建設,探索建立舟山自由貿易港區,率先建立與國際自由貿易港區接軌的通行制度。 第三節 加速集聚國際化人才大力引進國際英才。建立緊缺國際人才清單和移民職業清單制度,重點招攬最有價值的科技、投資、營銷、創意等人才。建立海外高層次人才儲備庫和留學回國人員數據庫,定期發布緊缺人才需求報告,拓寬國際人才招攬渠道。在制定外籍高層次人才認定標準基礎上,全面放開科技創新創業人才、一線科研骨干、緊缺急需專業人才的永久居留政策,放寬其他國際人才長期居留許可的申請條件。放寬緊缺領域國際移民的準入限制,在上海率先探索放寬特殊人才國籍管理。完善外籍人員就醫和子女教育政策,塑造開放包容、多元融合的社會氛圍。
加快推進國際化人才培育。充分利用國際國內優質教育資源,采取合作辦學、國(境)外培訓、崗位實踐等方式,加快培養具有國際視野、通曉國際規則和擁有跨文化交流與溝通能力的本土國際化人才。建立和完善市場導向的國際化人才培養模式,支持企業成為國際化人才開發的主體。鼓勵與促進人才國際交流合作,推進職業資格國際互認。
深化人文交流。在科教文衛、旅游體育等領域廣泛開展人文交流合作,支持中外合作辦學,推進“中以常州創新園”等的建設。構建官民并舉、多方參與的人文交流機制,鼓勵豐富多樣的民間文化交往,提升區域和國家軟實力。
第四節 培育本土跨國公司
培育壯大跨國經營市場主體。支持有條件的企業通過直接投資、收購參股等方式,在境外建設技術研發中心、品牌營銷網絡等,培育形成一批規模大、效益好、競爭力和帶動力強的本土跨國公司,深度融入全球產業鏈、價值鏈、物流鏈,加快培育國際競爭新優勢。促進外貿穩定發展和轉型升級,引導勞動密集型企業和加工貿易向中西部和東北地區梯度轉移。
健全企業境外投資服務保障體系。健全企業“走出去”政策咨詢、風險評估、信息和融資服務等中介服務體系,研究建立企業境外投資“一站式”綜合服務平臺。建立健全境外投資風險防范機制,鼓勵對外投資企業在境內投保出口信用保險、勞務保險等避險工具。健全境外融資擔保機制與外匯管理制度,拓寬企業融資渠道。完善境外法律支援體系,健全知識產權境外維權和應對機制。簡化境外設立企業和投資項目核準手續,簡化境外投資企業人員出國(境)審批手續。研究將上海金融市場交易系統功能拓展至“一帶一路”沿線國家(地區),推動人民幣跨境結算,促進相關交易以人民幣計價。
第八章 創新一體化發展體制機制
創新聯動發展機制,遵循市場發展規律,以建設統一大市場為重點,加快推進簡政放權、放管結合、優化服務改革,推動市場體系統一開放、基礎設施共建共享、公共服務統籌協調、生態環境聯防共治,創建城市群一體化發展的“長三角模式”。 第一節 推動要素市場一體化建設建設產權交易共同市場。依托三省一市產權交易市場,逐步實現聯網交易、統一信息發布和披露。探索將交易種類拓展至國有企業實物資產、知識產權、農村產權、環境產權等各類權屬交易,實現交易憑證互認。推進水、礦產、森林等資源使用權跨省交易。加強碳排放管理合作,依托上海碳排放交易平臺,率先在長三角城市群開展碳排放交易,推進長三角區域內排污權交易工作。
提高金融市場一體化程度。在城市群范圍積極推廣自貿試驗區金融改革可復制試點經驗。切實發揮長三角金融協調發展工作聯席會議等平臺的作用,加快推進金融信息、支付清算、票據流通、信用體系、外匯管理一體化,提升金融服務實體經濟能力。強化金融監管合作和風險聯防聯控,合力打擊區域內非法集資,建立金融風險聯合處置機制。做實“信用長三角”合作機制,推動征信體系互聯互通。
建立土地(海域)高效配置機制。堅持最嚴格的耕地保護制度和最嚴格的節約用地制度,強化土地利用總體規劃實施管理,嚴格控制新增建設用地占用耕地。完善城鄉建設用地增減掛鉤政策,實行城鎮建設用地增量供給與存量挖潛相結合,探索實行城鎮建設用地增加規模與吸納農業轉移人口落戶數量掛鉤機制。實行長期租賃、先租后讓、租讓結合、彈性出讓等多種方式相結合的工業用地供應制度,建立健全城鎮低效用地再開發激勵約束機制和存量建設用地退出激勵機制。依托現有基礎探索建立城鄉統一的建設用地交易市場,優化建設用地配置依法科學配置海域資源,嚴格圍填海項目審查,優先保障國家重大戰略項目用海需求,推進海域資源市場化配置。
推動資源市場一體化。創新和完善長三角人口服務和管理制度,加快實施戶籍制度改革和居住證制度,統籌推進本地人口和外來人口市民化,加快消除城鄉區域間戶籍壁壘,促進人口有序流動、合理分布和社會融合。統籌規劃、聯合共建一批重要資源儲備基地,完善安全風險防范機制。健全跨區域資源基礎設施網絡共享機制,鼓勵第三方公平使用,提高網絡資源配置效率。推進長三角城市群數據信息交易,促進數據信息基礎設施互聯互通,建立安全可信、公正透明的隱私保護與定價交易規則,推動數據信息交易有序開展。
第二節 建立基本公共服務一體化發展機制
推進社會保障一體化。運用信息化手段提高養老保險待遇資格協助認證效率,便利異地居住人員享受養老保險待遇,加快推進城市群內養老保險關系轉移接續。鼓勵聯建或跨市共建養老服務設施。加快推進省際醫療保險合作,實現退休異地安置人員就醫醫療費用聯網實時結算。健全工傷保險合作機制。探索在享受基本社會服務方面率先打破戶籍限制,并建立相應的財政支出統籌分擔機制。
提高教育發展質量和共享水平。加快完善現代教育體系,全面提高教育質量,推進多種形式的教育合作,率先實現教育現代化。加快基本公共教育均衡發展,加強教師隊伍特別是鄉村教師隊伍建設,推進城鄉義務教育公辦學校標準化建設。完善現代職業教育體系,加強職業教育基礎能力建設,推進職業教育產教融合。率先推行高等教育改革創新試點,提升大學創新人才培養能力,推進世界一流大學和一流學科建設。
推進醫療合作機制建設。推進醫改綜合試點,加快建立藥品出廠價格信息可追溯機制,全域推廣“兩票制”,鼓勵“一票制”。全面建立分級診療制度,以提高基層醫療服務能力為重點,完善服務網絡、運行機制和激勵機制,提升區域基層醫療服務能力。加強區域醫療衛生人才聯合培養,鼓勵發展醫聯體或跨區辦醫,促進醫療衛生信息互聯互通,擴大遠程醫療合作平臺聯結服務的城市和醫療機構范圍。推進并完善重大疾病聯防聯控和應對突發公共衛生事件聯動機制,構建共同應對突發公共衛生事件的機制,建立應急物資跨省調配機制和重大災害事件緊急醫療救援聯動機制。
加快構建現代公共文化服務體系。以需求為導向,擴大社會力量參與,加強多層次文化供給。推動區域公共文化服務協同發展,深入實施基本公共文化服務標準化、均等化工程,提高公共文化服務社會化、專業化水平,建設全面覆蓋、互聯互通的公共文化設施網絡體系。繼續推進公共文化設施免費開放。加強重點文藝院校和重大文化設施建設。深度挖掘豐富的文化資源,實施地方戲曲振興、傳統工藝傳承、當代文學提升、影視精品打造、網絡文藝發展、基層文藝繁榮等文化工程。加強歷史文化名城、名鎮、名村和歷史文化街區保護,聯合建設非物質文化遺產保護體系。
加強勞動保障監察合作機制建設。完善勞動保障監察委托協查制度、勞動者工資支付異地救濟制度、同一單位異地用工情況通報制度、跨地區勞動派遣用工協查和信息通報制度,統一政策執行標準、條件、程序,切實保障跨地區就業勞動者權益,探索跨行政區勞動保障監察執法聯動機制。加強勞動人事爭議調解仲裁機構交流協作,提高跨地區爭議案件處理效能。推動公共事務協同治理。推動社會治理由單個城市向城市群協同治理轉變,形成全覆蓋的社會管理和服務網絡。加強城市群應急管理合作,共建食品安全、旅游安全、災害防治和安全生產等保障體系。協同加強流動人口管理和服務。建立社會治安綜合治理聯動機制,消除公共安全盲區。按照統一規劃、統一標準、統一監測、統一執法、統一評估的要求,統籌城市群生態環境質量管理。探索多個城市聯合資助第三方開展跨區域環境治理的新模式。
第三節 健全成本共擔利益共享機制
研究設立長三角城市群一體化發展投資基金。在相關城市自愿協商的基礎上,研究設立長三角城市群一體化發展投資基金。分期確定基金規模,采用直接投資與參股設立子基金相結合的運作模式,鼓勵社會資本參與基金設立和運營,重點投向跨區域重大基礎設施互聯互通、生態環境聯防共治、創新體系共建、公共服務和信息系統共享、園區合作等領域。完善基金治理結構,構建基金支出監督和績效評估機制,確保基金合理高效利用。
建立地區間橫向生態保護補償機制。推廣新安江流域水環境補償試點經驗,界定流域生態保護區和生態服務受益區,合理確定轉移支付標準,嚴格監督轉移支付資金使用,促進生態補償橫向轉移支付常態化、制度化。加強跨省(市)界環境污染糾紛協調,建立環境污染賠償機制,制定具體賠付補償辦法。探索建立區域生態建設投入激勵機制。
建立合理的稅收利益共享和征管協調機制。在充分尊重各方意愿的基礎上,研究探索產業轉移稅收利益共享機制。按照統一稅制、公平稅負、促進公平競爭的原則,加強區域稅收優惠政策的規范管理,減少稅收政策洼地,促進要素自由流動。建立省際互認的征收管理制度,構建稅收信息溝通與常態化交流機制,實現稅源、政策和稽查等信息共享,建立區域稅收利益爭端處理和稽查協作機制。
第九章 規劃實施
本規劃由上海市、江蘇省、浙江省、安徽省人民政府和國務院有關部門共同組織實施。相關地區和部門要高度重視、開拓創新、協同配合、攻堅克難,確保規劃目標和任務如期完成。 第一節 加強組織領導健全長三角三省一市政府層面的“三級運作”機制,強化議事決策功能,充分發揮長三角地區合作與發展聯席會議的組織協調功能。有關部門要切實履行職能,研究制定支持長三角城市群發展的具體措施,在有關規劃編制、體制創新、政策措施、項目安排、重點領域改革試點等方面給予積極支持。發展改革委、住房城鄉建設部要加強對規劃實施情況的跟蹤分析和督促檢查,適時組織開展規劃實施情況評估。 第二節 推動重點工作
三省一市人民政府要依據本規劃的總體部署,共同研究制定三年行動計劃和年度工作計劃,協同推進重點任務落實。抓緊編制出臺交通基礎設施、生態建設和環境保護、基本公共服務體系等專項規劃。建立交通、資源環境、信息、市場、公共服務、產業等專項合作機制,分領域策劃和推進具體合作事項及項目。完善激勵約束機制,督促各地區采取共同行動策略,保障合作的持續穩定開展。深化“放管服”改革,繼續大力削減行政審批事項,加強監管創新和優化服務,增強政府執行力和公信力,建設廉潔高效、人民滿意的政府。
第三節 營造良好輿論環境
加強輿論引導,突出宣傳推進長三角城市群一體化發展的重要意義和重大舉措,準確解讀規劃和相關配套政策。及時公布一體化發展進展情況,增強公眾對城市群一體化發展的認同感,引導各類市場主體積極參與城市群一體化建設,暢通公眾意見反饋渠道,形成全社會關心、支持和主動參與長三角城市群發展的良好氛圍。